根据《自治区人民政府关于印发宁夏回族自治区深化普通高等学校考试招生综合改革实施方案的通知》(宁政规发〔2022]3号)精神和《自治区教育厅关于印发<宁夏回族自治区普通高中学业水平考试实施办法>的通知》(宁教基[2022]159号)要求,为确保普通高中学业水平选择性考试平稳实施,依据普通高中课程方案和各学科课程标准(2017年版2020年修订),结合我区普通高中教学实际,制定了《宁夏回族自治区普通高中学业水平选择性考试试卷结构》,现印发给你们,请结合实际,做好相关工作。
温馨提示:
高考对于各位学子而言重要性不言而喻,为此自主选拔在线团队特创建“2026高三学习交流群”,这里是专为高三的同学们打造的学习交流平台。在这里,大家可以分享学习经验、讨论难题,同时获取最新的升学资讯内容,还在等什么?赶快加入我们把~
如无法加群,可添加妮妮老师(微信号:13311095027)备注:省市-高考年份-领试题。
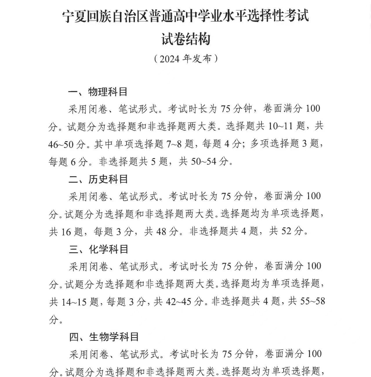
宁夏普通高中学业水平选择性考试科目试卷结构
物理科目
采用闭卷、笔试形式。考试时长为75分钟,卷面满分100分。试题分为选择题和非选择题两大类。选择题共10~11题,共46~50分。其中单项选择题7~8题,每题4分;多项选择题3题,每题6分。非选择题共5题,共50~54分。。
历史科目
采用闭卷、笔试形式。考试时长为75分钟,卷面满分100分。试题分为选择题和非选择题两大类。选择题均为单项选择题,共16题,每题3分,共48分。非选择题共4题,共52分。
化学科目
采用闭卷、笔试形式。考试时长为75分钟,卷面满分100分。试题分为选择题和非选择题两大类。选择题均为单项选择题,共14~15题,每题3分,共42~45分。非选择题共4题,共55~58分。
生物学科目
采用闭卷、笔试形式。考试时长为75分钟,卷面满分100分。试题分为选择题和非选择题两大类。选择题均为单项选择题,共15~16题,每题3分,共45~48分。非选择题共5题,共52~55分。
思想政治科目
采用闭卷、笔试形式。考试时长为75分钟,卷面满分100分。试题分为选择题和非选择题两大类。选择题均为单项选择题,共15~16题,每题3分,共45~48分。非选择题共4~5题,共52~55分。
地理科目
采用闭卷、笔试形式。考试时长为75分钟,卷面满分100分。试题分为选择题和非选择题两大类。选择题均为单项选择题,共15~16题,每题3分,共45~48分。非选择题共3~4题,共52~55分。



















学习交流群.png)












