2024年12月湖北高二高三将迎来多场联考,自主选拔在线分享各湖北12月联考时间安排,并会跟踪相关试题请保持关注。
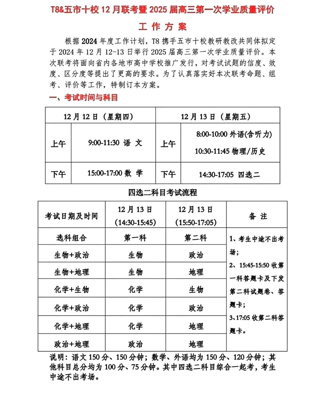
25届高三T8第一次联考安排

腾云联盟12月联考安排

湖北云学联盟高三联考

湖北新八校高二联考

温馨提示:
欢迎扫描下方二维码进入“高三试题交流群”,免费下载2025届高三最新高清试题答案文档!
如果你还有其他疑问,或想了解最新招生政策、有升学规划需求、领取最新试题,可在企业微信添加白杨老师(微信号:15321584637),并备注:高考年份+省份+姓名,老师会统一邀请大家进群~


2024-12-10 12:49|编辑: 赫敏|阅读: 250
摘要
12月湖北高二高三有多场联考,具体情况,请跟随自主选拔在线一起看看吧!
2024年12月湖北高二高三将迎来多场联考,自主选拔在线分享各湖北12月联考时间安排,并会跟踪相关试题请保持关注。




温馨提示:
欢迎扫描下方二维码进入“高三试题交流群”,免费下载2025届高三最新高清试题答案文档!
如果你还有其他疑问,或想了解最新招生政策、有升学规划需求、领取最新试题,可在企业微信添加白杨老师(微信号:15321584637),并备注:高考年份+省份+姓名,老师会统一邀请大家进群~
声明:本文信息来源于网络,由自主选拔在线团队(微信公众号:zizzsw)排版编辑,如有侵权,请及时联系管理员删除。
0
收藏
微信扫一扫分享
微信里点“发现”
扫一下二维码便可将本文分享至朋友圈
上一篇:北京师范大学位列全球AI高校百强榜全球68,内地11
下一篇:2025上海高中语数外合格考命题要求公布!
2025年湖北高考600分左右可报考的大学有哪些?2024-10-21
重磅!985大学湖北27个专业停招,2025届考生速看!2025-02-21
湖北省2025年普通高中学业水平合格性考试全省统考科目考试报名须知2025-02-28
湖北省2025年普通高等学校招生工作通知2025-06-06
2024-2025年湖北高考首选物理一分一段表对比分析2025-07-08
没有更多了
2026高考加分项目
2026高考体检
2026高考作文热点素材
2026高考备考
2026高考择专业
2026高考报名要求
2026高考外语听力
2026高考报名入口
广西2026高考报名
山东2026高考报名
北京2026高考报名
江苏2026高考报名

强基备考

综评备考

选科指导

优质试题

热门资料

竞赛经验

热门讲座

升学规划

查分数线
扫码关注,回复关键词“2026”,领取升学福利

自主选拔在线
zizzsw 复制