重庆南开中学高2026届高三第三次质量检测将在11月7~8日举行。作为南开中学高三半期/期中考试,值得重视!自主选拔在线团队整理重庆南开中学高2026届高三第三次质量检测时间及范围相关内容,一起来看!
推荐阅读:2026届高三联考试题及答案汇总
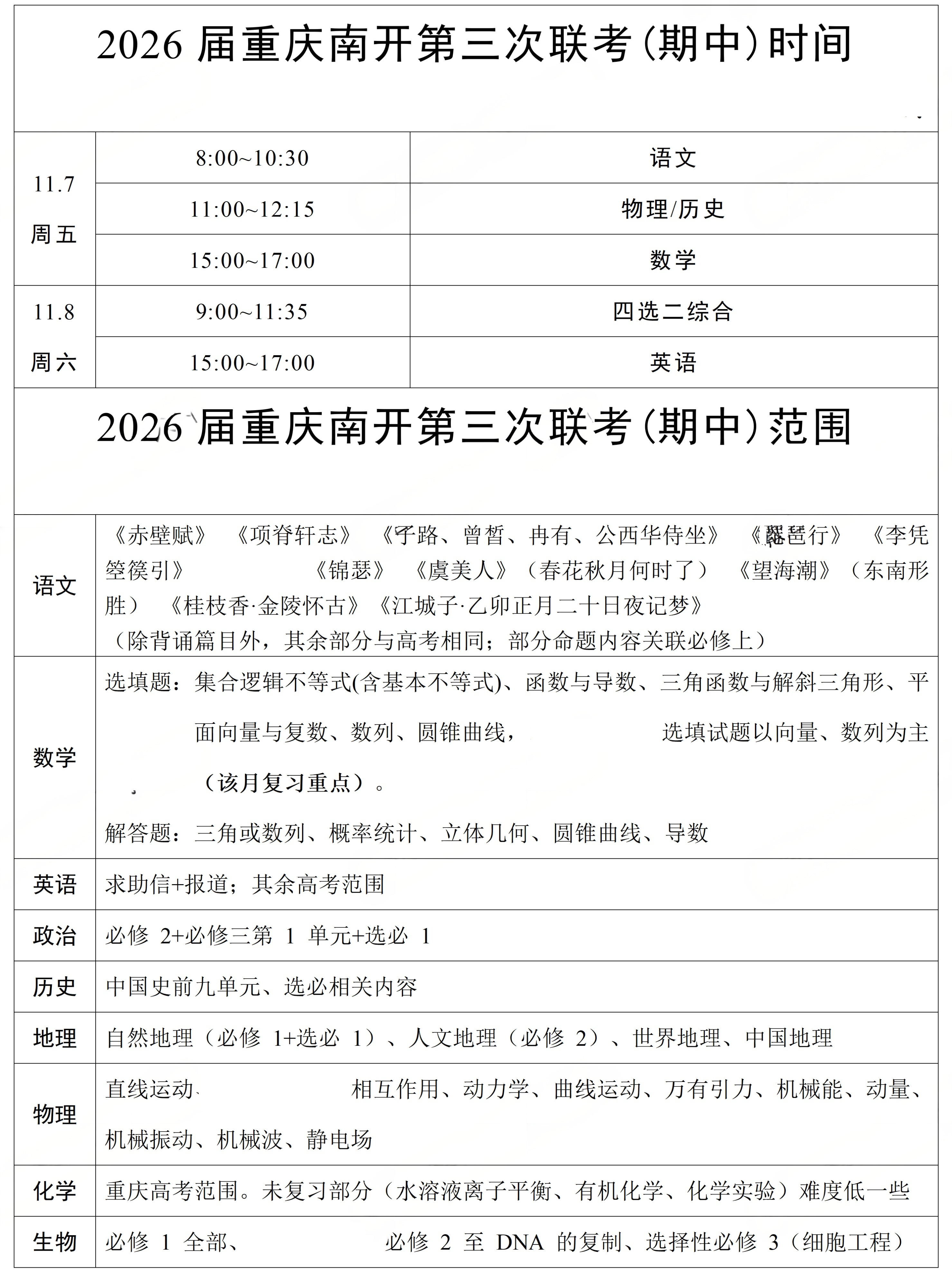
重庆南开中学高2026届高三期中时间及范围出炉
2026届重庆南开中学的第三次联考(期中)在时间安排上高度模拟高考,于周五、六两天内完成所有科目,依次考查语文、物理/历史、数学、四选二综合以及英语。本次考试范围覆盖广泛且重点突出,语文侧重指定古诗文的默写与理解,数学则聚焦于函数、导数、三角、数列及圆锥曲线等核心模块;选考科目如政治、历史、地理等均涉及多个必修与选择性必修单元,而物理、化学、生物则考查了大部分已复习过的主干知识。

进群邀请
欢迎加入【2026高三学习交流群】在这里,和志同道合的同学并肩作战,一起分享学习心得、交流解题技巧,更有定期更新的学习资料,涵盖高考试题、模拟试卷以及相关的作文素材等,助你全面掌握知识,熟悉考试题型,提升解题能力。
微信扫一扫,加入群聊......
如果加群失败,可在企业微信联系人中添加妮妮老师(微信号:13311095027)好友,备注:省市-高考年份-选科。




























