2026年综合评价招生已启动,为帮助江苏考生家长深入了解扬州大学综评招生政策、招录数据、校测考情等内容,自主选拔在线团队特整理扬州大学2026综合评价报考指南,方便大家参考,目标扬州大学综评考生家长重点关注!
重点关注:2026年高校综合评价招生简章汇总
推荐阅读:2026年综合评价招生政策解读汇总
福利资料:2026年目标综评升学的考生可免费领《2026年综合评价报考指南》电子版。
2026年扬州大学综合评价报考指南
扬州大学院校简介
扬州大学,综评B类院校,位于江苏省扬州市,双非院校硕博点最多的高校,学科实力十分强劲。
扬州大学综合评价报考要点
一、招生对象及招生区域
招生区域:江苏省
✅第一类
1.学科特长类
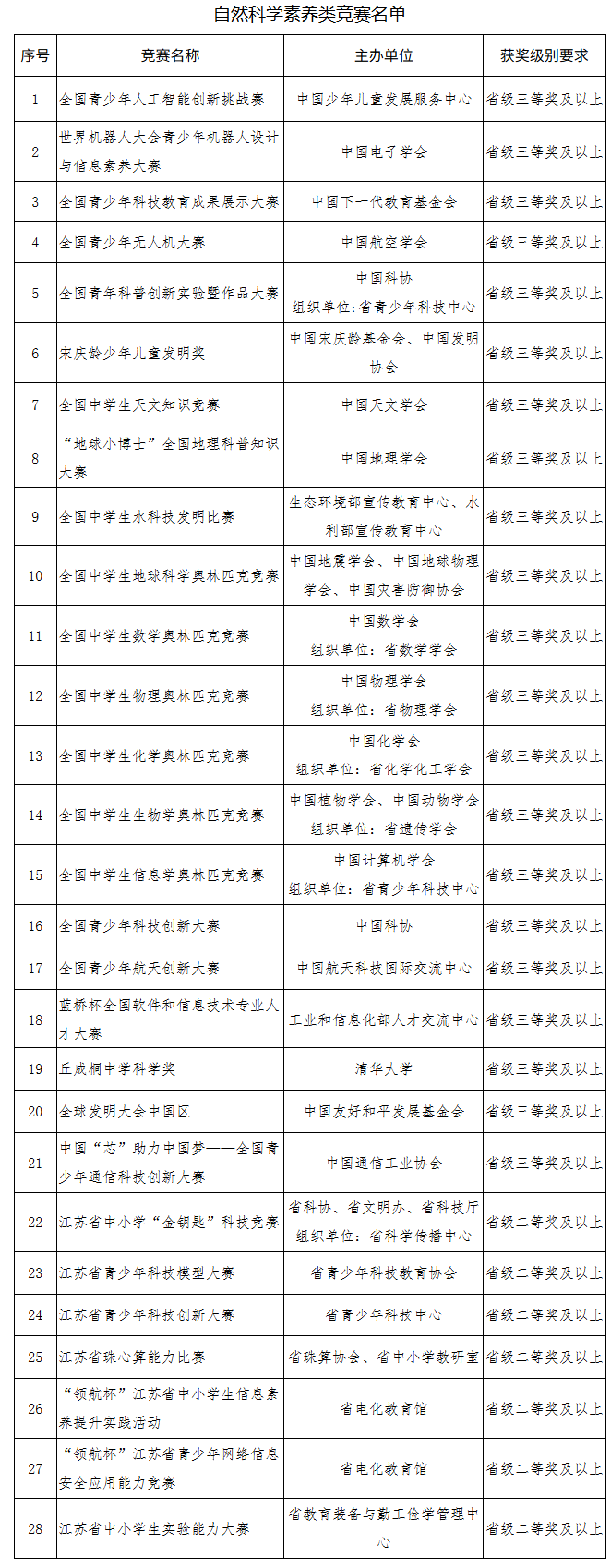
高中阶段以第一完成人在自然科学素养类竟赛或在人文综合素养类竟赛中获得符合获奖级别要求者,具体赛事及获奖要求见下表:

2.学业优秀类
高二和高三阶段至少有三个学期的期末总成绩(含模考)排名位于同年级晋通类同首选科目类前列者。排名要求:
(1)来自江苏省高品质示范高中首批建设立项学校及培育学校的考生,排名在同年级所对应普通类首选科目类学生中前50%(含)者;
(2)来自江苏省四星级高级中学考生,综合素质优秀,排名在同年级所对应普通类首选科目类学生中前25%(含),且在高中阶段至少获得1次校级或校级以上“三好学生”及相当荣誉称号者;
(3)来自其他中学的考生,排名在同年级所对应普通类首选科目类学生中前5%(含),且在高中阶段至少获得1次校级或校级以上“三好学生”及相当荣誉称号者。
3.思想道德品质优秀类
高中阶段获得市级(设区市)(含)以上各种思想道德品质类奖励或荣誉,或获得市级(设区市)(含)以上三好学生、优秀学生干部、优秀共青团员、优秀团干部等荣誉称号者。
✅第二类
热爱农学学科类专业,立志服务三农和乡村振兴,对植物、动物具有浓厚兴趣,高中阶段化学单科期末成绩 (含模考)或生物单科期末成绩 (含模考)分别有三个(含)以上学期在同年级所对应晋通类首选物理学生中前20%(含),且在高中阶段至少获得1次校级或校级以上"三好学生”及相当荣誉称号者。
凡符合第一类条件之一的,可在第一类或第二类中任选一类报名。符合第二类条件的只可选择第二类报名。
二、招生专业与计划
招生专业及计划:综合评价招生人数不超过420人,招生专业如下:

注:考生只可选择一类专业进行填报,两类专业不可兼报。
三、报名网址及材料
✅报名网址:http://bm.chsi.com.cn/
📕报名材料:
报名申请表。考生网上报名程序完成后,打印申请表,申请表须由考生本人签字、中学负责人签字并加盖中学公章。高二、高三年级3个学期期末成绩(含模考成绩)、排名以签字盖章申请表填报信息为准,年级排名及人数均须按照所在中学普通类同首选科目学生的年级排名及人数填写;
个人陈述。考生可结合对扬州大学办学理念、自身学科特长、报考理由、专业兴趣、未来发展规划等理解,独立完成(字数800字左右);
考生身份证正反面;
证明材料。反映考生学科特长、思想品德类等证明材料(竞赛获奖证书、各类表彰等,与报名条件无关奖项材料无需提供);
中学公示材料。公示样式可参照附件1,也可使用所在中学提供的公示证明,公示期不少于3天。
四、重要时间节点
报名时间:2025年4月30日9时至2025年5月10日18时
初审结果查询:5月25日前
面试报到:6月14日
面试:6月15日
五、校测安排
📌校测考核模式:测试采用面试的形式,重点考查学生的逻辑思辨、创新精神、语言表达等能力。
📌往年校测试题参考:
1、对于目前交通拥挤的状况,有没有好的解决方案?
2、萤火虫为什么会发光?
3、棉花放在水中,为什么水面会上升?
4、暴雨之后,为什么容易出现彩虹?
5、青霉素是怎么发现的?
六、录取政策
录取考生高考文化总分不低于相应省特殊类型招生控制线。按照考生加权综合评价分从高到低排序,遵循专业志愿,择优录取。
加权综合评价分相同时,依次按高考文化分、语文数学两科成绩之和、语文或数学单科最高成绩、外语单科成绩、首选科目单科成绩、再选科目单科最高成绩由高到低排序。学生的综合素质档案材料作为学校安排考生调剂专业志愿的重要参考。
加权综合评价分计算方法(加权综合分四舍五入,小数点后保留2位):

七、2025年招录数据
扬州大学2025年通过综合评价招生录取了420名江苏考生,其中物理类320人、历史类100人。
01 历史类

01 物理类

推荐阅读:




























