自主选拔在线团队特整理2026年江苏综评“顶级高中”白名单,115所入选,前50所获审核优待。
重点关注:2026年高校综合评价招生简章汇总
推荐阅读:2026年综合评价招生政策解读汇总
福利资料:2026年目标综评升学的考生可免费领《2026年综合评价报考指南》电子版。
2026年江苏综评“顶级高中”白名单,115所入选

(2025年南京师范大学综评对学业优秀的要求)

2025年南京邮电大学综评对学业优秀的要求)
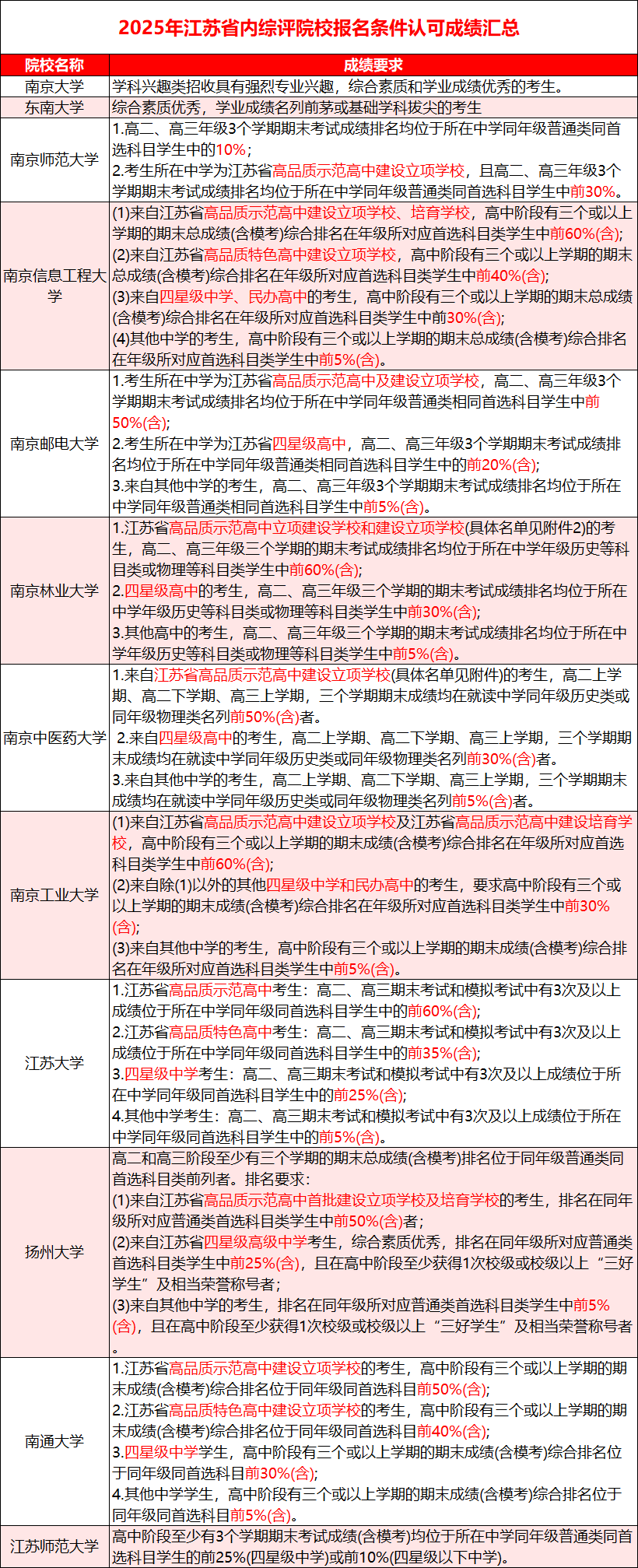
在2025年综评简章中,多所高校也同步公布了认可的特色高中名单。江苏学生圈整理了2025年各个综评高校对所在中学的星级要求,以及江苏省各星级高中的具体名单,2026届赶紧收藏,或转发给低年级有需要的同学!
江苏省14所综评高校认可的特色高中标准
2025年各个综评高校将学校星级分大致分为了以下几类:
高品质示范高中立项建设学校(20所)
高品质示范高中建设立项学校(30所)
高品质特色高中建设立项学校(65所)
四星高中、民办、其他高中
2025年综评高校对报名考生会根据所在中学的星级对学业成绩制定不同的报考标准(年级排名的前5%——前40%),具体如下,2026年请参考最新简章!

江苏各星级高中具体分类及名单
其中“高品质示范高中立项建设学校”是最高星级的高中,只有校园硬件、师资软件、育人成果样样拔尖的学校才能摘星。手握这张“入场券”,就等于跻身江苏基础教育“天花板”,全省仅20所,南京3所,分别是南京师范大学附属中学、南京外国语学校、金陵中学;苏州有2所,分别为苏州中学、梁丰高级中学。
具体其他地市学校名单如下:

“高品质示范高中建设立项学校”次于前者,有30所;且大半集中在南京、苏州、无锡、常州、南通这些“教育高地”,苏州有4所,分别为震泽中学、昆山中学、木渎高级中学、江苏省常熟中学。

65所江苏省高品质特色高中创建立项学校:

对于高考特殊类型的招生,比如综合评价,对于这类学校,报名名额会放宽很多,也会考虑高中学校的因素,这就让更多的学生有机会参加高校的自主招生。
推荐阅读:




























