江苏省2026年综合评价招生陆续启动,本文特梳理2026年南京信息工程大学综合评价报考指南,帮助2026届考生和家长系统性了解江苏省综评院校,自主选拔在线团队大家看看南京信息工程大学,计划走综评升学的考生家长重点关注。
重点关注:2026年高校综合评价招生简章汇总
推荐阅读:2026年综合评价招生政策解读汇总
福利资料:2026年目标综评升学的考生可免费领《2026年综合评价报考指南》电子版。
2026年南京信息工程大学综合评价报考指南
一、南京信息工程大学简介
南京信息工程大学简称“南信大(NUIST)”,位于江苏省南京市,综合评价B类院校,综评仅在江苏招生,我国著名的双一流大学,学校以“明德格物、立己达人”为校训。
二、南信大综评2025招生计划
2025年南京信息工程大学综合评价在江苏省计划招生380人,实际录取380人,招生专业(类)和录取人数如下:

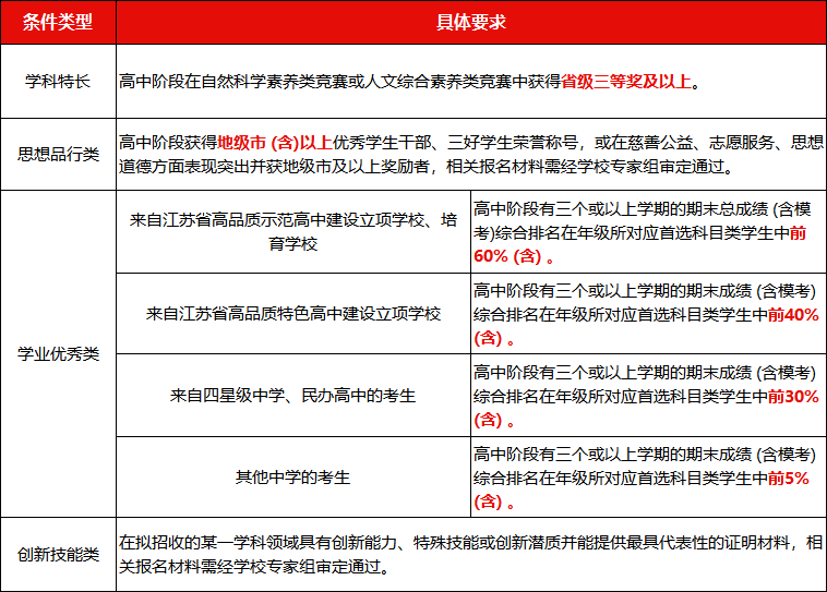
三、南信大综评2025报名条件
以下三个条件满足其一即可:

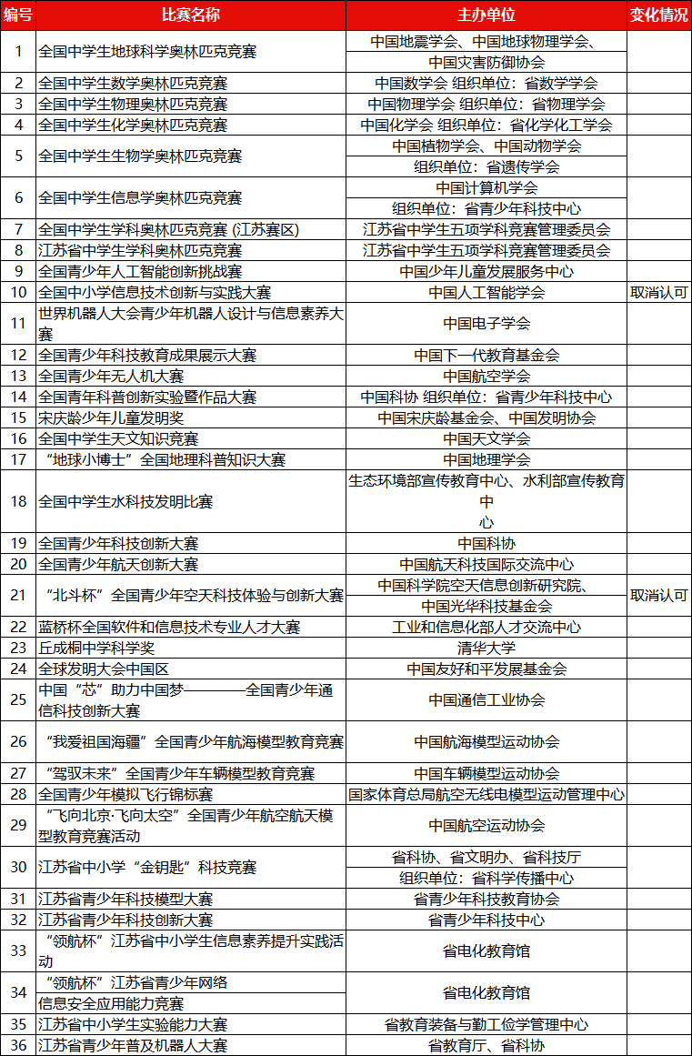
自然科学素养类竞赛名单

人文综合素养类竞赛名单

四、南信大综评2025报名材料
全部采用考生自主网上报名(阳光高考网)。
(1)申请表(本人签字+所在中学负责人签字+加盖中学公章)
(2)第二代身份证正、反两面
(3)符合报名条件的有关获奖证书(若符合多项报名条件的,各项获奖证书原件扫描件均需上传)。
其中,满足条件1(学科特长类)、2(思想品行类)和4(创新技能类)的必须上传获奖证书原件扫描件或相关证明材料原件。
备注:满足条件3(学业优秀类)的附加材料无须上传,高中阶段期末或者模考成绩和排名以签字盖章的申请表填报信息为准
五、南信大2025综评报录流程

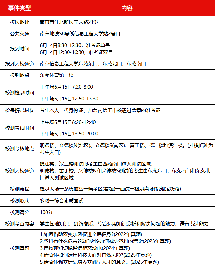
六、南信大2025综评校测安排

七、南信大23-25综评招录数据

八、2025南信大综评江苏各中学录取情况
南京雨花台中学:9人,占总人数的2.4%
南京一中江北校区:8人,占总人数的2.1%
南京市江宁高级中学:8人,占总人数的2.1%
更多中学录取人数可上下滑动查看下表

九、南信大24&25综评江苏各市录取情况

十、南信大录取分数线
南信大综评综合分=高考成绩×70%+校测成绩×25%+合格考成绩×10%
物理类录取分

历史类录取分

十一、南信大王牌专业
南京信息工程大学最具代表性的王牌专业是大气科学。该专业入选国家“双一流”建设学科,在教育部近两次学科评估中均获评A+等级,被誉为“气象人才摇篮”。
此外,学校在信息工科领域也实力强劲。计算机科学与技术为国家级一流本科专业,所在学科进入ESI全球排名前1‰;应用气象学、环境科学、电子信息工程等均为国家级特色专业,形成了“气象领跑、新工崛起”的多元发展格局。
十二、南信大保研数据

推荐阅读:




























