需特别注意的是,该部分考生将在1月底-2月初进行提前面试,已经报名成功的同学及考生家长,跟自主选拔在线团队一起来看香港科技大学面试详情及相关政策。
2026年香港科技大学竞赛生面试攻略出炉,附往年面试题
香港科技大学面试参考
目前香港科技大学此项目面试具体安排暂未公布,从目前了解到的信息来看,符合条件的学生将获邀参加全英文提前面试。
据往年港科大面试情况来看,学校非常注重申请人的学科素养、科研潜力、心理素质、逻辑思维、应对与沟通等方面的能力。下面学在港澳为大家带来香港科技大学面试形式、试题及面试建议。
温馨提示:因未找到往年竞赛生面试详情,以下内容整理港科大校长推荐计划及6月内地生面试内容,仅供参考,具体请以高校2026年面试安排为准。
01 面试形式
港科大面试以英语、小组形式进行,面试内容没有特定范围,时事、生活到个人兴趣都有机会成为面试题目。面试时,申请人阐述理念观点立场要言之有物,条理清晰并有逻辑性。在小组讨论的互动中,展现自己,尊重他人。
02 面试试题
1、 个人问题
(1)兴趣和能力哪个更重要?(2024 真题);
(2)应该追求学习的广度还是深度?(2024 真题);
(3)为什么选择来香港学习?;
(4)为什么选择这个专业?;
(5)最近读的(最喜欢的)一本书或一部电影?
2、 小组问题
(1)如果国家有一定的钱应该给穷人还是研究高端科技像探索太空之类的(2024 真题);
(2)如果我要来你的家乡,你会带我参观什么?;
(3)人口负增长对老年人群体的影响?;
(4)4 年学习后,你想从事什么样的 business?
03 面试建议
1.小组讨论等待机会适时发言,不要盲目插话。
2.讨论角度,多点打击。别人先把你的观点说了也别怕,做延伸,找bug,丰富自己的内容。
3.遭遇反驳不要害怕,有理有据回答,这正是你展示你逻辑思维的好时机。
4.留意哪些同学一直没能参与讨论,这是贯彻小组讨论这一原则的加分项。
5.万一出现发音失误,不要执着于发音、语法等英语表达本身的东西,而是着重内容思维,不要慌。
竞赛生面试后需重点关注
2026年3月
通过面试筛选的学生,可获得录取优惠(如高考降分、专业优先选择权等,具体以港科大通知为准)。
2026年6月底
高考成绩公布后,登录港科大网申系统上传成绩,符合优惠条件者直接获得正式录取。
届时,名校综合评价将第一时间为大家同步更新相关资讯,期待大家的好消息!
竞赛生面试成功后优惠政策
01 奖学金及录取优惠
理学院和工学院均设有针对竞赛生的专项奖学金。成功递交入学申请的同学将自动获考虑,不需另行申请。
详情如下:

总结:
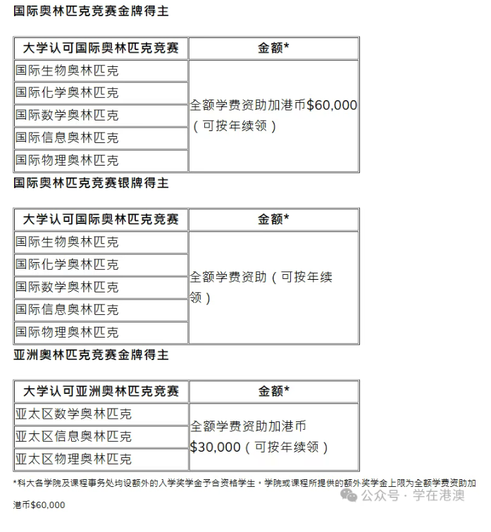
在高考成绩优秀,并在入学面试表现突出的基础上增加了科学竞赛得奖者可获奖学金,最高金额从25年的245000增加到275000。
科学竞赛获奖者竞赛级别包括:国际奥林匹克金牌-免学费+60000港币,银牌-免学费,亚洲奥林匹克金牌-免学费+30000港币。
此外,或将获得提前(有条件)录取、降分录取的优惠。
02 竞赛生的科研与就业沃土优惠
选择港科大,不止是拿奖学金,更能对接顶尖资源:
- 学科硬实力:港科大理、工学科常年稳居全球前 50,计算机科学、人工智能、材料科学、生物医学等专业更是业内标杆,与竞赛生的学科方向高度匹配。
理学院
理学院有数、理、化、生及海洋五个系,提供基本专业外,还有+AI人工智能的延伸专业(适用于数、理、海洋专业)、国际科研(IRE)的延伸专业(适用于6个基本专业),以及其他学院合办的数学与经济学、数据科学与技术、生物科技及商业、风险管理及商业智能学,以及其他跨学科专业。
同时,理学院有科学数据分析及人工智能(DASC)、生物医学及健康科学(BMH)等特色课程。

工学院
香港科技大学工学院采用双轨入学框架,为抱有不同学术志向的学生提供更多的选择。
在此新框架下,工学院为有兴趣攻读工程学的学生提供学院制(大类)入学和学系制入学两条路径。学院制入学的选择为工程学–人工智能延伸主修,入学后首年内通过申报主修专业程序,入读工学院辖下其中一所工程系或工学士(计算机工程学)课程。
学生亦可选择申请工学院与港科大其他学院合办的跨学科课程。学系制入学的选择共有7项,分别为6个工程系及计算机工程学工学士课程。

- 科研资源足:可提前加入教授的科研项目,接触国际前沿课题,不少竞赛生本科期间就能发表学术论文。
- 就业前景好:校友遍布科技、金融、科研等领域(如大疆创始人汪滔),留港就业起薪约 3.5 万港币 / 月,回内地可享一线城市留学生落户、就业补贴等福利。
推荐阅读:




























