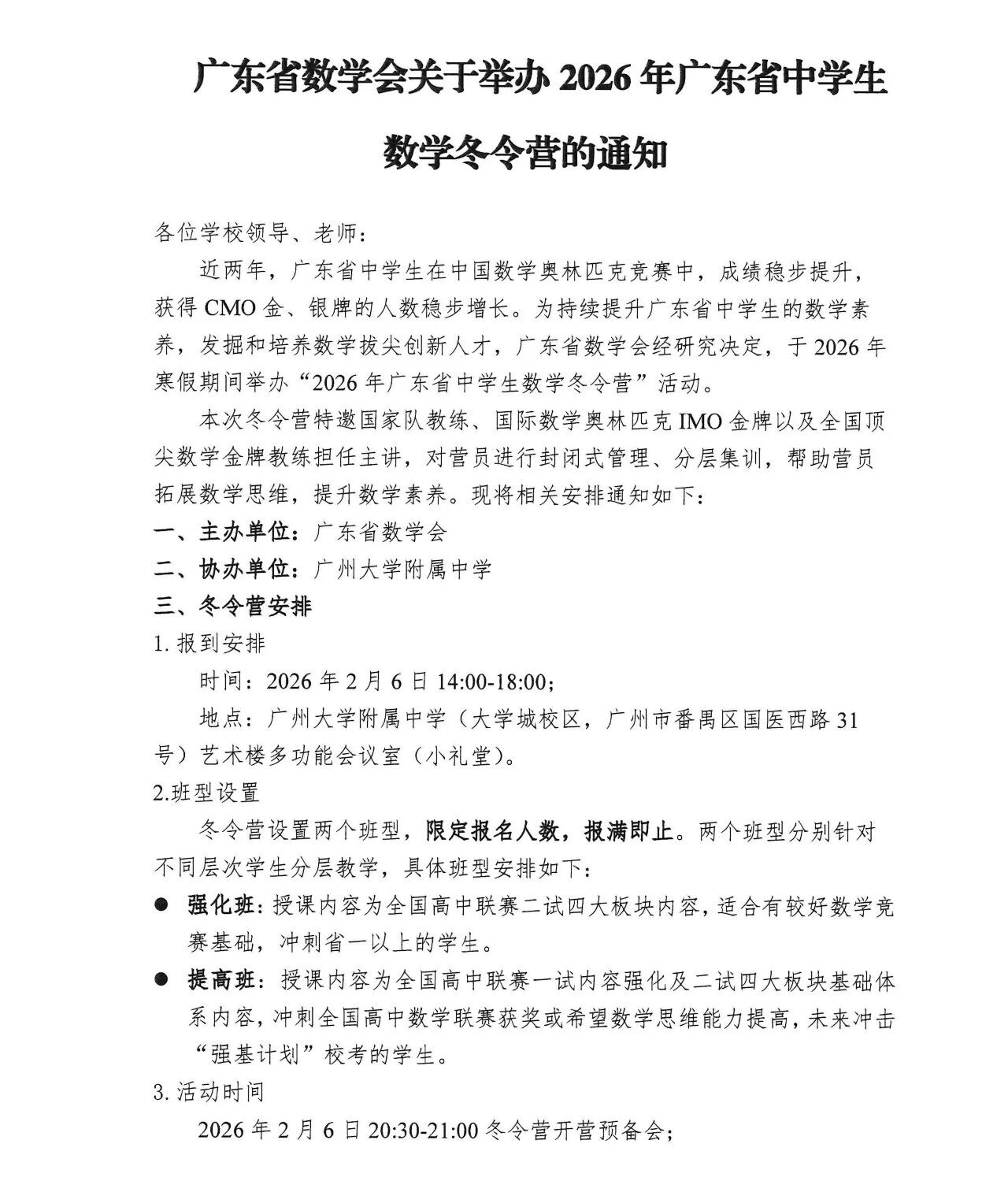
2026年广东省中学生数学冬令营的官方通知已正式发布,本届冬令营定于2026年2月6日正式开营。本通知是广东省数学会官方组织的活动,旨在为有志于参与数学竞赛的初、高中学生提供高水平的学习、交流和选拔平台。
2026年广东省中学生数学冬令营通知发布,2月6日开营

推荐阅读:


2026-01-23 10:11|编辑: 小李老师|阅读: 190
摘要
2026年广东省中学生数学冬令营通知发布!开营时间为2026年2月6日,2月7日-14日集中课程。自主选拔在线整理了通知原文,一起来看~
2026年广东省中学生数学冬令营的官方通知已正式发布,本届冬令营定于2026年2月6日正式开营。本通知是广东省数学会官方组织的活动,旨在为有志于参与数学竞赛的初、高中学生提供高水平的学习、交流和选拔平台。

推荐阅读:
声明:本文信息来源于广东省数学会,由自主选拔在线团队(微信公众号:zizzsw)排版编辑,如有侵权,请及时联系管理员删除。
0
收藏
微信扫一扫分享
微信里点“发现”
扫一下二维码便可将本文分享至朋友圈
上一篇:2026年走美国际数学邀请赛开启报名
下一篇:河南省2026年面向本省中小学生竞赛活动白名单
2026年皖东南四校九年级尖子生对抗赛数学试卷2026-01-07
2025年12月“数战群雄”九年级数学学科竞赛试题2026-01-07
2025年S10教育联盟第三届拔尖创新人才培养学情调研数学试题2026-01-07
2026年世界少年奥林匹克思维能力测试地区选拔试题汇总2026-01-12
不同年龄段数学学科竞赛规划建议一览2026-01-12
没有更多了
五大学科竞赛试题
学科竞赛历年试题
五大学科竞赛新赛制
2025五大学科竞赛国集中学榜
2026五大学科竞赛
2026五大学科竞赛赛程

强基备考

综评备考

选科指导

优质试题

热门资料

竞赛经验

热门讲座

升学规划

查分数线
扫码关注,领取数竞福利资料

数竞尖子生
txsxjs 复制