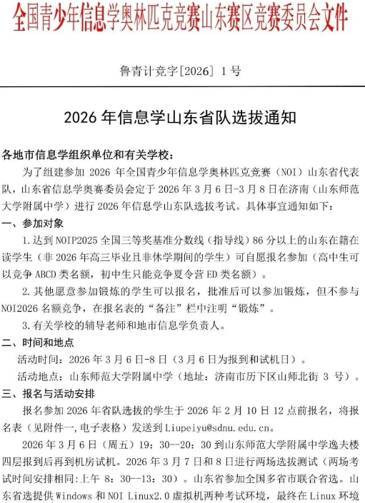
为了组建参加 2026年全国青少年信息学奥林匹克竞赛(NOI)山东省代表队,山东省信息学奥赛委员会定于2026年3月6日-3月8日在济南(山东师范大学附属中学)进行2026年信息学山东队选拔考试。具体事宜通知如下,跟随自主选拔在线团队一起来看!
相关阅读>>>各省份NOI2026省队选拔方案及通知汇总
相关阅读>>>2025-2026年信息学竞赛全年赛事一览
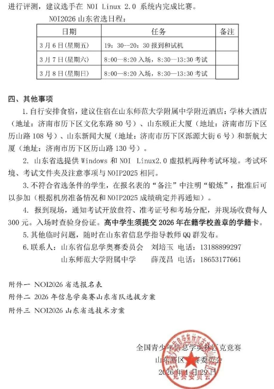
NOI 2026山东省队选拔通知



NOI 2026山东省队选拔技术方案




2026-01-30 09:25|编辑: 郭老师|阅读: 321
摘要
NOI 2026山东省队选拔通知及技术方案已经发布,此次省选活动定于2026年3月6日-8日,接下来跟随自主选拔在线团队一起来看山东NOI省选通知具体内容!
为了组建参加 2026年全国青少年信息学奥林匹克竞赛(NOI)山东省代表队,山东省信息学奥赛委员会定于2026年3月6日-3月8日在济南(山东师范大学附属中学)进行2026年信息学山东队选拔考试。具体事宜通知如下,跟随自主选拔在线团队一起来看!
相关阅读>>>各省份NOI2026省队选拔方案及通知汇总
相关阅读>>>2025-2026年信息学竞赛全年赛事一览






进群领取更多福利资料
点击进群声明:本文信息来源于Noi,由自主选拔在线团队(微信公众号:zizzsw)排版编辑,如有侵权,请及时联系管理员删除。
0
收藏
微信扫一扫分享
微信里点“发现”
扫一下二维码便可将本文分享至朋友圈
上一篇:2026年山东大学强基计划报名网址是什么?
下一篇:NOI2026山西省省队选拔技术方案
NOI名额分配各省差距到底有多大?哪个省份名额最多?2026-01-13
NOI 2026河北省省队选拔通知及技术方案2026-01-29
NOI2026河南省省选报名及技术方案发布通知2026-01-29
NOI2025辽宁省队选拔方案2026-02-02
NOI2026浙江省队选拔活动拟参赛名单2026-02-03
没有更多了
山东强基报考院校
山东强基入围线解读
985院校在山东强基招生计划分析
山东强基计划招生数据
山东强基计划招生政策
2026山东综评招生简章
山东综评招生条件
港中深山东综评招录数据
山东综评院录取分数线
山东综评招录数据

强基备考

综评备考

选科指导

优质试题

热门资料

竞赛经验

热门讲座

升学规划

查分数线
微信识别二维码 关注官方公众号

齐鲁家长圈
sdgkjzq 复制