上海的数学竞赛生和家长注意了!2026年复旦数学英才班招录迎来关键变化,主办方正式调整为上海市教委,而2026年上海市高三数学竞赛成为冲刺英才班的核心通道,报名已进入最后倒计时,抓紧时间!
推荐阅读:2026年全国中学生数学竞赛全年赛事一览
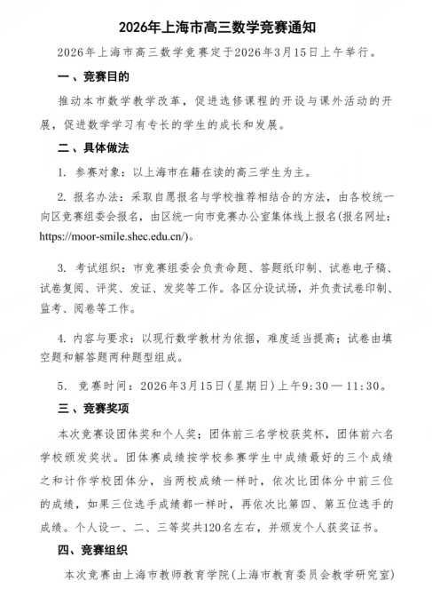
2026年上海市高三数学竞赛通知发布
此次上海市高三数学竞赛并非普通学科竞赛,其赛事时间、组织安排均直指复旦数学英才班招录,是上海数学特长生的专属升学机遇。相较于往年复旦数学英才班要求省二以上竞赛奖项的报名门槛,本次竞赛无硬性奖项要求,采用自愿报名+学校推荐的方式,为更多数学有专长的学生打开了大门,也意味着竞赛升学的赛道迎来新调整。


本次竞赛由上海市教师教育学院(上海市教育委员会教学研究室)主办,上海市数学会中教委员会及各区教研室协办,赛事组织规格高,结果直接对接升学,所有关键时间节点务必牢记:
报名截止:3月8日前各区完成线上报名,由学校统一向区竞赛组委会申报,再由区统一至市竞赛办公室集体报名(报名网址:https:/moor-smile.shec.edu.cn/)
竞赛时间:2026年3月15日(周日)上午9:30—11:30
阅卷公示:3月18日前完成区域阅卷,3月下旬公示并公布获奖名单
从报名截止到竞赛开考仅7天,从竞赛结束到获奖名单公示不足半个月,整个赛事流程紧凑,完全匹配2026年高考录取的时间线,这也是赛事对接复旦数学英才班招录的核心佐证。
目前距离3月8日各区报名截止仅剩数日,上海各高中的数学特长生,尤其是目标复旦数学英才班的学生,务必第一时间向学校申请报名,由学校统一完成后续申报流程,切勿错过这一低门槛冲复旦的关键机会。
复旦数学英才班作为上海基础学科拔尖人才培养的核心平台,2025年录取最低分527分的政策红利仍在延续,而本次上海市教委主办的高三数学竞赛,正是抓住这一红利的核心抓手。抓住最后报名时间,用数学专长敲开复旦校门。
猜你喜欢:




























