2026年香港华夏杯数学奥林匹克竞赛决赛详情发布,报名截止日期:4月24日,自主选拔在线团队第一时间进行更新,通知详情如下:
推荐阅读:2026年中学生数学竞赛初赛报名、试题及获奖名单汇总
猜你喜欢:2026年全国中学生数学竞赛全年赛事一览
福利资料:为助力2026竞赛生备考,特整理《2012-2025数学竞赛初赛试题及答案》电子资料
2026年香港华夏杯数学奥林匹克竞赛决赛详情

推荐阅读:


2026-04-01 14:21|编辑: 小李老师|阅读: 227
摘要
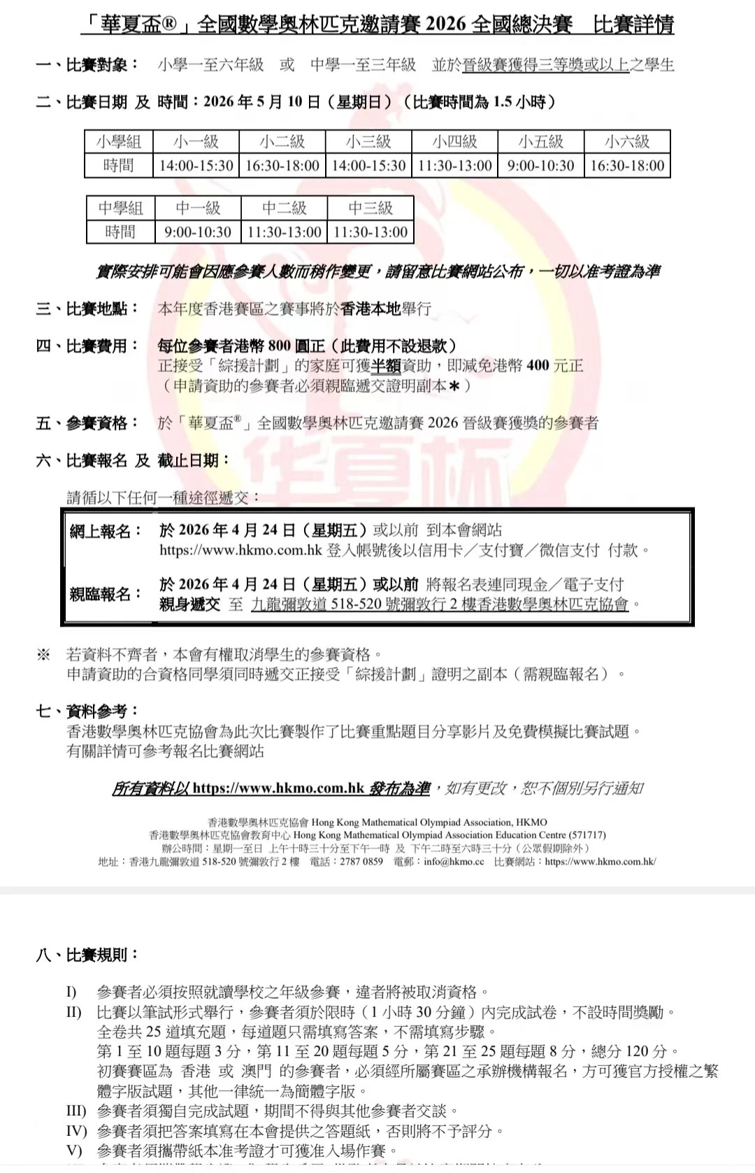
2026年香港华夏杯数学奥林匹克竞赛决赛详情发布,比赛时间:2026年5月10日(星期日 ) (比賽時間為1.5小時)
2026年香港华夏杯数学奥林匹克竞赛决赛详情发布,报名截止日期:4月24日,自主选拔在线团队第一时间进行更新,通知详情如下:
推荐阅读:2026年中学生数学竞赛初赛报名、试题及获奖名单汇总
猜你喜欢:2026年全国中学生数学竞赛全年赛事一览
福利资料:为助力2026竞赛生备考,特整理《2012-2025数学竞赛初赛试题及答案》电子资料

推荐阅读:
声明:本文信息来源于网络,由自主选拔在线团队(微信公众号:zizzsw)排版编辑,如有侵权,请及时联系管理员删除。
0
收藏
微信扫一扫分享
微信里点“发现”
扫一下二维码便可将本文分享至朋友圈
上一篇:2026年中学生数学奥林匹克竞赛内蒙古赛区初赛通知
下一篇:2026年香港华罗庚金杯少年数学邀请赛信息
2026年第三届大湾区中学生高水平数理交流会(数学B组)试题2026-04-14
2026年土耳其数学奥赛国家队选拔试题2026-04-14
2026年巴西数学奥赛复仇赛试题2026-04-14
2026年捷克-斯洛伐克数学奥林匹克试题2026-04-14
2026年蒙古数学奥林匹克试题2026-04-14
没有更多了
五大学科竞赛试题
学科竞赛历年试题
五大学科竞赛新赛制
2026五大学科竞赛
2026五大学科竞赛赛程
2026数学竞赛报名

强基备考

综评备考

选科指导

优质试题

热门资料

竞赛经验

热门讲座

升学规划

查分数线
扫码关注,领取数竞福利资料

数竞尖子生
txsxjs 复制