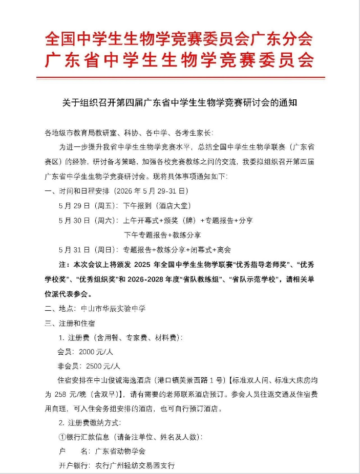
依据广东省动物学会的信息,日前,关于组织召开第四届广东省中学生生物学竞赛研讨会的通知正式发布,通知详情如下:
福利资料:为助力2026生物竞赛生高效备考,特整理《2014-2025年生物学竞赛试题及答案》电子资料
2026年第四届广东省中学生生物学竞赛研讨会通知


相关阅读


2026-04-14 10:34|编辑: 小李老师|阅读: 355
摘要
2026年第四届广东省中学生生物学竞赛研讨会通知发布,自主选拔在线第一时间更新通知内容,一起来看。
依据广东省动物学会的信息,日前,关于组织召开第四届广东省中学生生物学竞赛研讨会的通知正式发布,通知详情如下:
福利资料:为助力2026生物竞赛生高效备考,特整理《2014-2025年生物学竞赛试题及答案》电子资料


相关阅读

进群领取更多福利资料
点击进群声明:本文信息来源于广东省动物学会,由自主选拔在线团队(微信公众号:zizzsw)排版编辑,如有侵权,请及时联系管理员删除。
0
收藏
微信扫一扫分享
微信里点“发现”
扫一下二维码便可将本文分享至朋友圈
上一篇:2026年中学生物学联赛(浙江赛区)考试通知
下一篇:2026年生物竞赛生可报强基院校有哪些?优势如何
2026年生物学联赛备考建议2025-09-02
2026年全国中学生生物学联赛考生成绩公示办法2026-01-04
2026年全国中学生生物学联赛获奖名额2026-01-04
2026年全国中学生生物学联赛获奖证书在哪领取2026-01-04
2026年第35届全国中学生生物学联赛通知要点汇总2026-01-04
没有更多了
2026生物竞赛国家集训队
2026国际生物竞赛
全国中学生生物竞赛报名入口
2026生物竞赛
生物竞赛变化
生物竞赛考什么
生物竞赛备考攻略
生物竞赛作用
生物竞赛适合人群

强基备考

综评备考

选科指导

优质试题

热门资料

竞赛经验

热门讲座

升学规划

查分数线
扫码关注,回复关键词“001”,领取福利

学科竞赛派
xuekejsp 复制