2026年强基计划招生简章已集中公布,武汉大学、华中科技大学今年相较去年有那些变化?报名需注意那些要点?校测难度如何?为方便大家清晰把握政策要点,自主选拔在线团队整理了2026武大、华科强基简章详细解读,考生和家长速看!
推荐阅读:2026年全国中学生数学竞赛全年赛事一览
福利资料:为助力2026届考生高效申报强基,特整理《2026强基计划报考指南》电子版,填写信息后,老师联系发放
2026年湖北985高校强基政策淡化竞赛、培养方案升级
武汉大学2026强基计划招生简章解读
01 招生对象
招生对象分为以下两类:
第一类:综合素质优秀、高考成绩(不含任何政策加分)优异的考生。
第二类:基础学科拔尖,在中国数学奥林匹克、全国中学生物理竞赛、中国化学奥林匹克、全国中学生生物学竞赛、全国青少年信息学奥林匹克竞赛等五项学科竞赛中获得全国决赛二等奖及以上的考生。
招生范围由2025年“在武大安排强基计划招生的省份”改为“面向全国招生”。
02 招生专业
强基计划招生专业与往年相同,为哲学、汉语言文学(古文字学方向)、历史学、数学与应用数学、物理学、化学、生物科学、基础医学、地球物理学。
其中,哲学、汉语言文学(古文字学方向)、历史学选考科目要求为历史,其他专业的选考科目要求为物理和化学。
03 报名方式与选拔程序
报名时间:2026年4月10日12:00至4月30日12:00
报名网址:https://bm.chsi.com.cn/jcxkzs/sch/10486
报名办法:强基计划专业志愿限报1个
高考后确认:考生须在规定的时间内登录“武汉大学强基计划报名平台”确认是否参加我校强基计划考核测试并签订承诺书,未在规定时间内完成,视为自动放弃入围学校考核测试资格。
04 入围办法
所有入围考生高考成绩须达到所在省特殊类型招生控制分数线(或普通一批最低录取控制分数线)。
对于第一类考生,按照不超过分省分专业招生计划的5倍,依据完成确认的考生高考成绩从高到低确定入围学校考核测试名单(末位同分同入围)。
对于第二类考生,完成确认后可获得入围资格,不占第一类名额。删除“破格”字眼,统一要求达到特控线,表述更严谨。
05 学校考核测试
在今年的招生简章中明确说明了综合能力测试考核方式包含笔试和面试,全部入围考生均需参加校测。
(1)体育测试
项目为坐位体前屈和立定跳远两项,执行《国家学生体质健康标准》(高三毕业生评价指标)。体育测试结果不计入综合成绩,合格即可,但凡有一项测试不合格者即失去参加综合能力测试资格。
(2)综合能力测试
综合能力测试包含笔试(部分专业含机试)和面试两部分,综合能力测试成绩满分100分,笔试和面试各占50%。
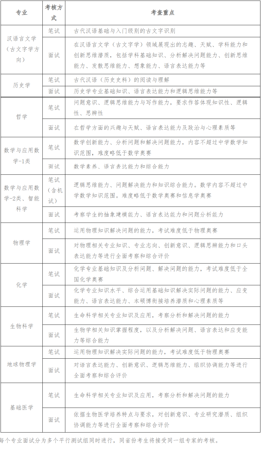
2025年武汉大学强基校测各专业笔面试考察重点如下,可做参考:

06 录取办法
(1)考生综合成绩合成办法

注:综合成绩保留小数点后两位。
(2)录取规则:
对于第一类考生,学校根据强基计划分省分专业招生计划,按照综合成绩高低,择优确定拟录取名单(考生综合成绩同分时,学校综合能力测试成绩高者优先)。
对于第二类考生,综合成绩达到同省同科类第一类考生最低录取分数线的,学校按照综合能力测试成绩高低,择优确定拟录取名单,所需计划不占各省第一类考生名额。
华中科技大学2026强基计划招生简章解读
01 招生对象
招生对象分为以下两类:
第一类:高考成绩优异的考生;
第二类:相关学科领域具有突出才能和表现的考生,高中阶段获得过全国中学生奥林匹克竞赛(数学、物理、生物、化学、信息学)决赛金奖、银奖。
02 招生专业
2026年强基计划招生专业与往年无变化,为数学与应用数学、物理学、化学、生物科学、基础医学、汉语言文学(古文字学方向)、哲学。
招生专业名单和选考科目要求如下:

03 报名方式与选拔程序
报名时间:2026年4月13日上午9:00-4月30日中午12:00,6月12日中午12:00-20日中午12:00登录“华中科技大学强基计划报名平台”进行强基计划校考确认
报名网址:https://bm.chsi.com.cn/jcxkzs/sch/10487
报名办法:考生按照专业志愿顺序可填报多个专业
04 入围办法
第一类考生入围:符合第一类报名条件的考生,将依据高考成绩按照不超过分省分专业招生计划数的6倍确定入围校考的考生名单,高考成绩相同时,按照语文、数学、外语优先确定入围名单。
未入围的第一类考生中,满足高考成绩不低于考生所在省份高考满分的80%条件时,在其高考单科成绩符合所报专业破格入围条件和要求时,可破格入围,入围专业为各科目对应专业。
各专业对高考单科成绩的破格入围条件和要求如下:
数学与应用数学、生物科学专业要求高考数学单科成绩145分及以上
物理学专业要求高考物理单科成绩为满分
化学、基础医学专业要求高考化学单科成绩达到满分的98%及以上
第二类考生入围:第二类考生直接获得入围校考资格。
05 学校考核测试
7月4日前对所有入围考生统一组织校考(含面试和体育测试)。测试地点为华中科技大学。
面试:按照考生入围专业进行面试,学校将结合考生的综合素质档案,进行全面、深入的考核,注重对考生学科潜质、创新能力、科研志向等因素的考查,满分100分。
体育测试:包括立定跳远、坐位体前屈2个项目。体育测试成绩不计入综合成绩,但将作为录取时同分排序依据。
06 录取办法
(1)综合成绩折算办法
综合成绩=高考成绩(不含加分,折算成满分100分)*85%+面试成绩*15%
(2)确定录取名单
全程参加华中科技大学校考的考生,方可进入综合成绩排序。26年新增面试合格线为为面试成绩满分的60%,未达到合格线的考生不予录取。
根据分省分专业招生计划按综合成绩由高到低顺序确定强基计划录取名单。若考生综合成绩相同,则依次按照高考成绩、高考语文成绩、高考数学成绩、高考外语成绩、校考体育测试成绩进行排序。
07 培养方案
2026年各专业培养方案中,化学和汉语言文学的培养方案和往年相比有重大变化,明确了专业核心培养理念,更加注重学科融合能力,创新能力,高新技术在学科基础中的应用,以下为专业培养方案简述。
化学专业培养方案以 “厚基础、强实践、重创新、融 AI” 为核心理念,强化化学与多学科深度交叉融合,更聚焦学生跨学科思维与交叉创新能力的培养,精准对接国家关键科技领域人才需求。
汉语言文学培养方案植根传统小学,系统贯通文字、音韵、训诂三大核心领域,全面覆盖古典语文、文献与文学研究方向。依托学校工科优势,深度融合数智技术与古文字研究,着力培育 “语言资源守护者”“语言技术工程师”“语言文化代言人” 等复合型创新人才。
生物科学将“引领世界的顶尖科学家”具体化为“世界生命与健康领域的顶尖科学家”,更聚焦健康中国战略。
华中科大强基计划正在强化理工医文交叉、AI赋能、应用导向的培养特色,与国家急需领域(芯片、智能科技、生物医药、数字人文)紧密对接。
推荐阅读:




























