依据安徽省中学生生物学奥林匹克竞赛办公室的信息,2026年中学生物学联赛(安徽赛区)考试通知正式发布。自主选拔在线团队特梳理相关安排,通知详情如下:
学科竞赛资料:2026年高中生物学联赛报名、试题及获奖名单汇总
福利资料:为助力2026生物竞赛生高效备考,特整理《2014-2025年生物学竞赛试题及答案》电子资料
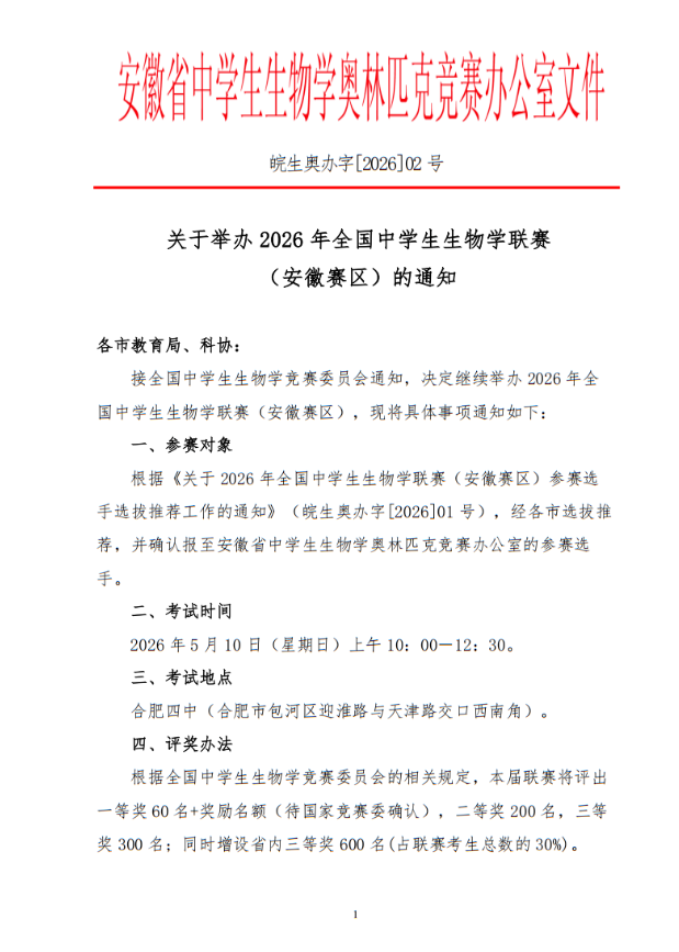
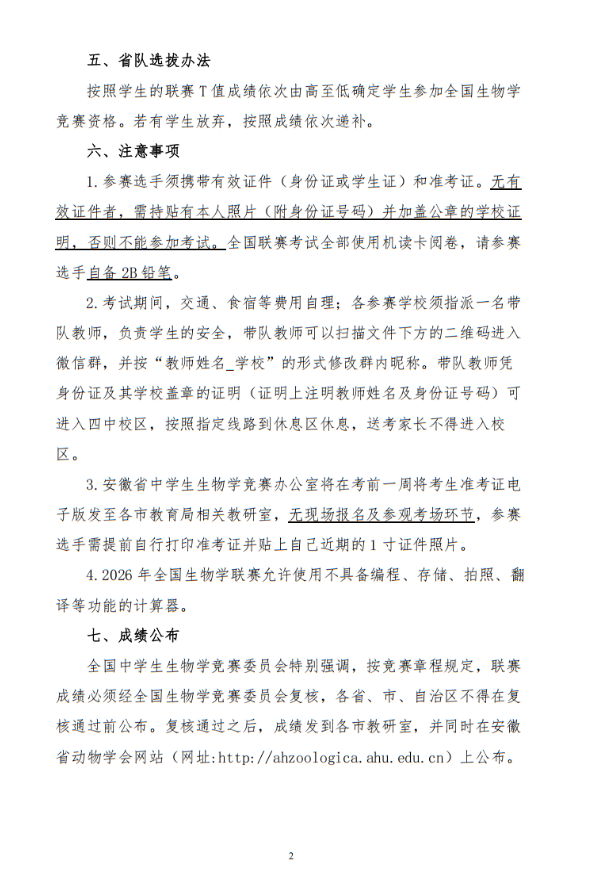
2026年中学生物学联赛(安徽赛区)考试通知


相关推荐:


2026-04-22 10:44|编辑: 小李老师|阅读: 318
摘要
2026年中学生物学联赛(安徽赛区)考试通知发布,5月10日10:00-12:30开考,一起来看具体内容。
依据安徽省中学生生物学奥林匹克竞赛办公室的信息,2026年中学生物学联赛(安徽赛区)考试通知正式发布。自主选拔在线团队特梳理相关安排,通知详情如下:
学科竞赛资料:2026年高中生物学联赛报名、试题及获奖名单汇总
福利资料:为助力2026生物竞赛生高效备考,特整理《2014-2025年生物学竞赛试题及答案》电子资料


相关推荐:

欢迎加入【2026五大学科竞赛交流群】获取更多竞赛信息
点击进群声明:本文信息来源于安徽省生物学竞赛委员会,由自主选拔在线团队(微信公众号:zizzsw)排版编辑,如有侵权,请及时联系管理员删除。
0
收藏
微信扫一扫分享
微信里点“发现”
扫一下二维码便可将本文分享至朋友圈
上一篇:2026年中学生物学联赛(河南赛区)考试通知
下一篇:2026年全国中学生生物学竞赛全年赛事一览
什么样的学生适合报考生物竞赛?2025-12-08
生物竞赛生报考强基计划优势有哪些2025-12-10
2026年生物竞赛联赛哪些省份比较容易拿奖?2025-12-18
2026年全国中学生生物学联赛通知2026-01-05
2026年全国中学生生物学联赛浙江赛区初赛通知2026-01-04
没有更多了
2026生物竞赛国家集训队
2026国际生物竞赛
全国中学生生物竞赛报名入口
2026生物竞赛
生物竞赛变化
生物竞赛考什么
生物竞赛备考攻略
生物竞赛作用
生物竞赛适合人群

强基备考

综评备考

选科指导

优质试题

热门资料

竞赛经验

热门讲座

升学规划

查分数线
扫码关注,回复关键词“001”,领取福利

学科竞赛派
xuekejsp 复制