随着2024年的秋风渐起,清华大学数学金秋营活动如约而至,今年的报到时间定于10月18日,届时,来自全国各地的数学英才将齐聚清华园,共同开启一段精彩的数学探索之旅。为了让参与者和关注者能够更清晰地了解活动的具体安排,自主选拔在线团队特此整理了详细的活动流程,供大家参考。
推荐阅读:清华北大2024年金秋营试题及答案汇总
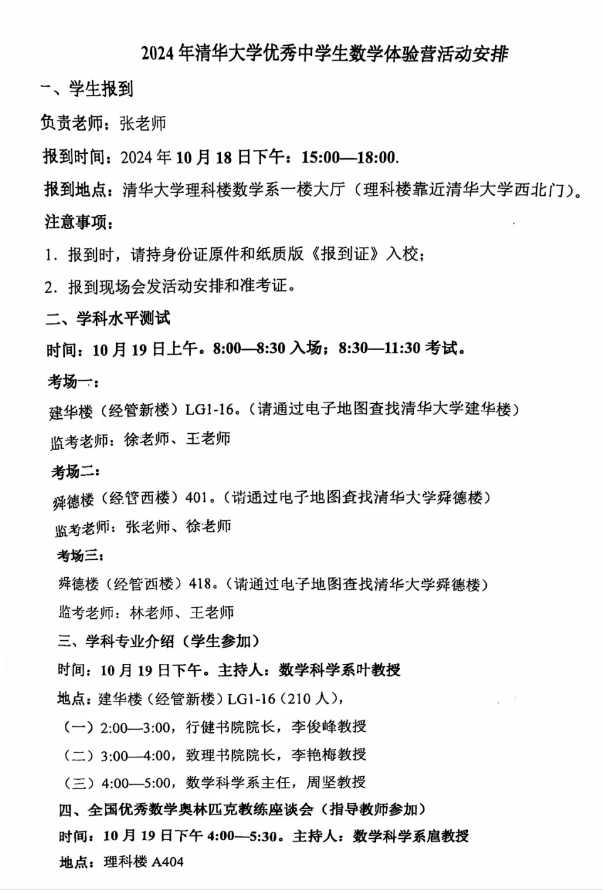
清华大学2024年数学金秋营活动安排

温馨提示:
清华、北大金秋营,影响强基报考,考试至关重要!往年考试情况如何?如何备考?自主选拔在线成立【2025清北金秋营交流群】欢迎一起交流~
如果加群失败,可在企业微信联系人中添加青桐老师(微信号:15321584635)好友,备注:省市-高考年份-选科。



























