作为首批强基计划试点高校,南京大学2026年强基计划招生简章已正式发布。今年,学校在招生专业、选拔流程、培养模式等方面均有重要调整。本文为您全面解读最新政策。
推荐阅读:各地区2025-2026年强基招生计划数对比分析汇总
备考资料:为协助考生高效备考,特整理《2026南京大学强基报考指南》电子版,包含最新政策解读,近2年招录数据、校测试题等核心内容,可打印使用。
2026南京大学强基计划招生政策解读:8大专业12个方向
2026年南京大学强基计划共设置8个招生专业、12个培养方向,新增物理学(大气科学方向)
重要变化:全国招生计划较去年有所增加。考生只能报考一个培养方向,入校后不再分流。

△2026南大强基招生宣讲会直播截图
一、招生对象与报名时间


△2026南大强基招生宣讲会直播截图
两类考生
| 类别 | 条件 | 报名截止 |
|---|---|---|
| 第一类 | 综合素质优秀、对专业有浓厚兴趣、有志于科研 | 4月30日 |
| 第二类 | 五大学科奥赛全国决赛二等奖及以上 | 4月26日 |
第二类考生需学校审核(4月28日发布结果),审核不通过可转报第一类。报名系统可查看各省招生计划及培养方案。
三、选拔流程:出分前校测,初试+复试

△2026南大强基招生宣讲会直播截图
2026年继续采用“出分前校测”模式,所有考生需到南京大学参加考试。

△2026南大强基招生宣讲会直播截图
第一类考生
-
初试:6月19日,笔试(满分50分),科目为数理探究(数学+物理)或阅读表达(文科)
-
入围:按分省分专业计划的3倍划定复试合格线
-
复试:6月21日,面试(满分100分)
第二类考生
-
免初试,直接进入复试(面试,满分折算为150分)
-
单列计划录取,不占用第一类名额
体育测试
-
项目:50米跑 + 立定跳远
-
仅作为录取参考,不计入综合成绩
四、录取规则
综合成绩计算公式:综合成绩 = 高考成绩(折算百分制)×85% + 校测成绩×15%
-
强基为最优先录取批次,录取后不再参加后续批次
-
未被强基录取不影响其他批次投档
五、培养特色:本研衔接,动态进出
1. 本研贯通培养
-
通过考核的学生100%进入研究生阶段,可自主选择直博或硕士
-
大三下完成转段,大四可选修研究生课程


△2026南大强基招生宣讲会直播截图
2. 动态进出机制
-
每学年进行考核,达到要求可继续留在强基班
-
退出后进入对应专业普通班,不再具备推免资格
-
强基学生不可转专业(但可在本学科内转段时选择相近方向)


△2026南大强基招生宣讲会直播截图
3. 导师制与科研训练
-
配备学业、学术、生涯三导师(部分方向为双导师)
-
从大一开始即可进入课题组,本科生科研项目100%覆盖
-
所有实验室、大型仪器平台向强基学生开放
4. 国际交流
-
强基学生出国境交流覆盖率接近100%
-
每年有公派赴比利时根特大学等名校交换名额
-
提供3-6个月的国际科考与联合培养项目
六、各专业亮点速览
| 专业方向 | 核心特色 |
|---|---|
| 物理学(大气科学) | 我国气象教育发源地,101计划牵头单位,每位学生配2位科研导师(杰青+四青),国际科考3-6个月 |
| 数学与应用数学 | 中国第一个现代数学系,三导师制,2025年强基学生全部转段直博 |
| 数学(智能科学) | 依托人工智能学院,小班化教学,二下进入课题组,100%保研,AI+大赛必修 |
| 信息与计算科学 | 依托计算机学院(国家重点实验室连续15年评估第一),转段成功率超92%,三导师制 |
| 物理学 | 8位院士,固体微结构物理国家重点实验室,一对一学业导师,AI物理创新实验室 |
| 物理学(电子科学) | 依托集成电路学院(苏州校区),8年本博一体化,产业教授进课堂,研究生就业率100% |
| 物理学(天体物理) | 全国唯一天文学一级国家重点学科,生师比1:2,本科生可使用羲和号卫星数据 |
| 化学 | 南大首个ESI万分之一学科,2025年师生发表Nature/Science 4篇,初试改为数理探究 |
| 生物科学 | 中国第一个生物系,AI生物学实验班(与数学学院联办),iGEM金奖+AI赛道全球第一 |
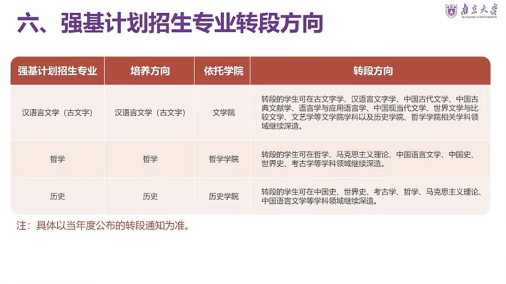
| 汉语言文学(古文字) | A+学科,大中文+古文字模式,可参与南大博物馆甲骨整理,首届14人全部转段 |
| 历史学 | 柳诒徵学堂,师生比≤1:3,144实践教学体系,挑战杯双特等奖 |
| 哲学 | 学科评估A(全国第三),小班化精英培养,大一开始100%科研覆盖,公派根特大学交换 |
七、常见问题速答
| 问题 | 答案 |
|---|---|
| 需要竞赛证书吗? | 第一类考生不需要任何证书、自荐信、推荐信,填写信息即可报名。 |
| 初试考什么? | 理工类专业考数理探究(数学+物理),文科专业考阅读表达。 |
| 强基学生能转专业吗? | 不能。但转段时可在本学科内选择相近方向(如古文字学可转古代文学等)。 |
| 退出强基后怎么办? | 进入对应专业普通班,不再享受保研资格。 |
| 电子科学方向在哪里培养? | 第一年在南京鼓楼校区,第二年起在苏州校区。 |
| 报名后需要确认吗? | 需要。6月10日22:00前登录系统确认并缴费,未确认视为放弃。 |
八、给2026届考生的报考建议
-
把握扩招机会:全国招生计划增加,新增大气科学方向,入围概率提升。
-
重视初试:初试为笔试,科目调整为数理探究(原化学专业也考数理),建议加强数学、物理备考。
-
第二类考生注意时间:4月26日截止报名,4月28日查审核结果,未通过可转第一类。
-
关注交叉学科:智能科学、电子科学、AI生物学等方向前景广阔,适合有数理或编程基础的考生。
-
文科生利好:汉语言文学、历史学、哲学均提供本研贯通路径,转段灵活,文史哲不分家。
推荐阅读:
2025-2026年江苏省强基招生计划数对比分析,大幅扩招超11%




























