近期,全国各省陆续召开人民代表大会,各省领导在会上作政府工作报告,全面总结2024年工作成果,并明确2025年发展目标。
在政府工作报告中,“教育”“科技”“人才”成为高频关键词,凸显了各省对创新驱动和高质量发展的重视。自主选拔在线团队整理了全国31个省份及部分省会城市的政府工作报告,重点梳理了其中与高校建设、科技创新相关的内容,为读者提供参考和借鉴。
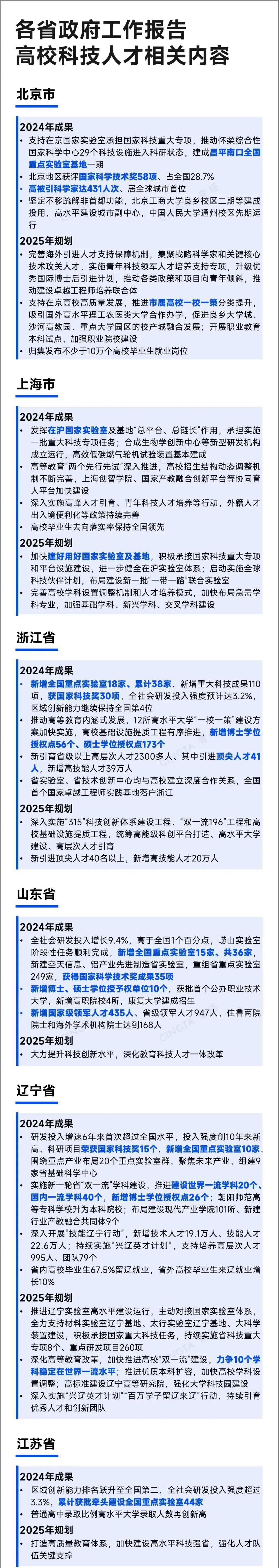
31个省份高校科技人才方面
从全国重点实验室这一重要科研平台来看,浙江省新增全国重点实验室18家、累计38家,山东省新增全国重点实验室15家、共36家,四川省28家全国重点实验室完成优化重组,天津市全国重点实验室达到17家,湖南省新获批牵头建设全国重点实验室5家、总量达14家,河南省全国重点实验室达到13家,江西省全国重点实验室达6家。
从国家科学技术奖这一国家重大奖项来看,北京地区获评国家科学技术奖58项、占全国28.7%,陕西47项成果荣获国家科学技术奖,获奖总数全国第2,广东在国家科学技术奖评选中荣获53个奖项、比上次增长47%,天津荣获国家科学技术奖20项,山东获得国家科学技术奖成果35项,湖南主持完成的12个项目获2023年度国家科学技术奖……
从博士硕士学位授权点来看,广东新增博士点57个、硕士点106个,浙江新增博士学位授权点56个、硕士学位授权点173个,陕西新增博士硕士授权点106个,辽宁新增博士学位授权点26个,山东新增博士、硕士学位授予权单位10个,重庆新增博士硕士学位授权点65个,福建新增博士硕士学位授予单位8个、授权点87个,海南新增9个博士学位授权点……
温馨提示:为方便大家第一时间获取强基计划、综合评价、学科竞赛、少年班等升学政策,欢迎大家扫描下方二维码加入"2026强基综评交流群",群内有老师将为大家线上答疑。
扫一扫即可进群
如果你还有其他疑问,或想了解最新招生政策、有升学规划需求、领取最新试题,可在企业微信联系人中 添加白杨老师(微信号:15321584637)好友,并备注“高考年份+省份+姓名”,老师会统一邀请大家进群~





























