对于报考山东大学综合评价的山东考生而言,高中综合素质评价档案是审核的必备核心材料,但考生本人无需也 不能 自行上传。根据山东省的统一安排和山东大学2025年的招生简章,这份档案的提交遵循一套特殊的、自动化的官方流程。
推荐阅读:重点高校2026年综合评价招生简章
重点关注:2026年综合评价招生政策解读汇总
报名山东大学综合评价需要上传综合素质档案吗?
*以下内容基于山大往年综评简章整理而来,最新招生政策以山大本科招生网2026年公布为准。
核心机制:省级平台统一提供,考生无需操作
这是一个至关重要的认识:你在报名系统中找不到“上传综合素质档案”的按钮,因为它不由你个人提交。
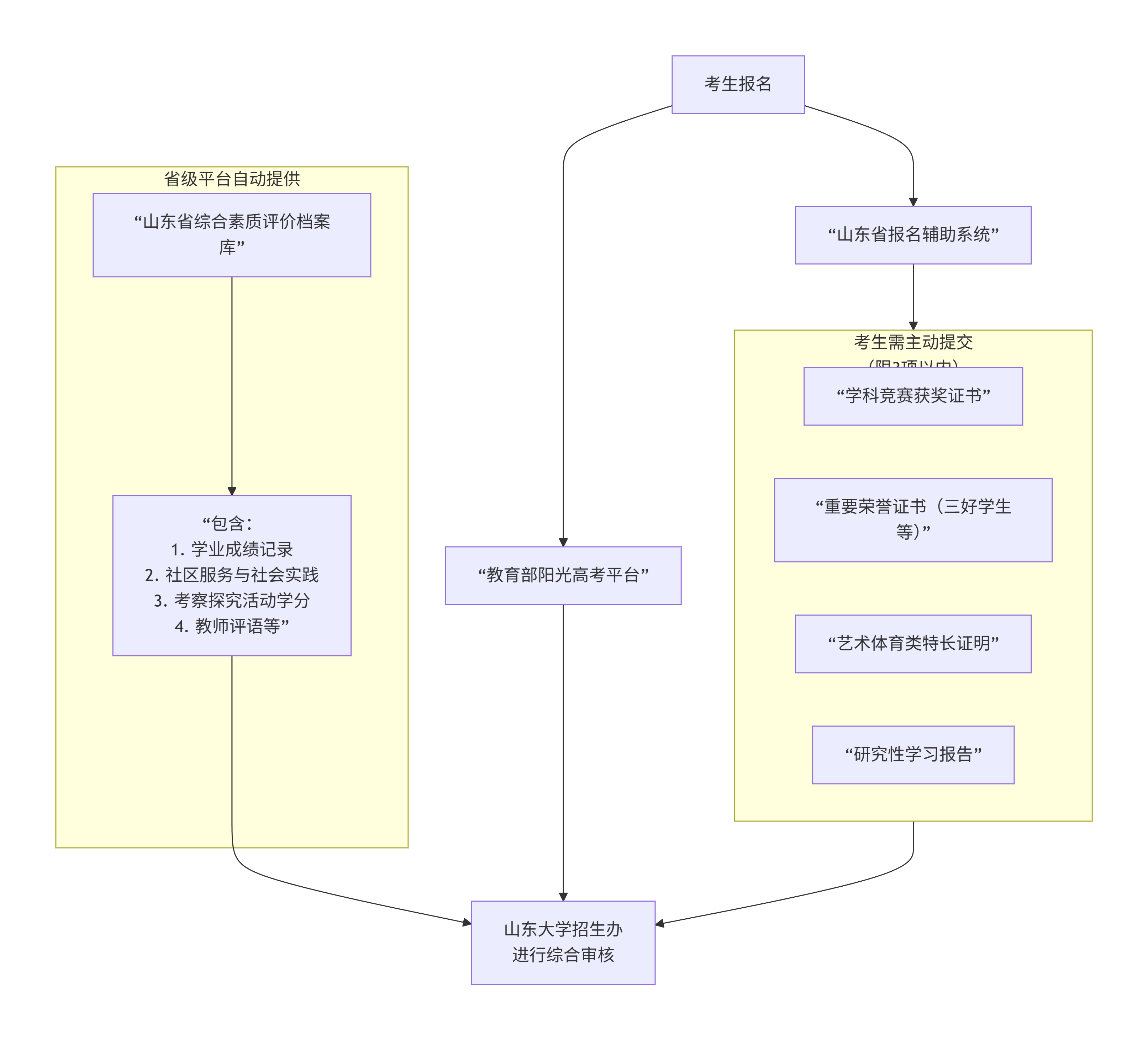
1. 官方流程:由教育行政部门统一提供
山东大学2025年综合评价招生简章在“报名程序”中明确说明,学校将对考生的报名材料及“山东省教育行政部门提供的考生高中综合素质评价信息”进行审核。这意味着,考生在“山东省教育招生考试院综合评价招生报名辅助系统”中完成报名后,省教育招生考试院会直接将所有报考考生的全省统一格式的综合素质档案,批量提供给山东大学进行审核。
2. 考生责任:确保档案内容真实并达标
虽然无需自行上传,但考生必须对自己综合素质档案的内容负有完全责任。你需要确保档案中记录的活动和评价满足山东大学的报名门槛,特别是简章中明确提出的量化要求:
高中三年参加不少于10个工作日的社区服务。
完成不少于1周的社会实践。
完成不少于6学分的考察探究活动(研究性学习等)。
如果你的档案中缺少这些关键记录,将无法通过初审。因此,提前核对并确保档案完整达标,是你报名前最重要的准备工作之一。
系统分工:明确“自动提供”与“主动提交”的界限
理解报名系统的分工,可以让你更清晰地规划材料准备。整个材料审核可以看作两条并行的路径:
为了让你更直观地理解整个材料审核流程,下图清晰展示了“省级统一提供”与“考生主动提交”两条并行的材料路径:

考生在系统中真正需要操作的部分
如上图所示,在“报名辅助系统”中,你需要主动提交的是用于证明自己 “在德智体美劳等方面表现优异或具有突出学科特长” 的补充证明材料,且最多不超过3项。这些材料是你个人亮点的集中展示,与全省统一的背景式档案形成互补。
总结来说,在山东大学综合评价报名中,综合素质档案扮演着“静默基石”的角色。它由官方后台自动传送,考核的是你高中三年全面发展的“底色”。而你主动提交的有限几项特长证明,则是在这底色上勾勒的“亮色”。
对于考生而言,最明智的策略是:从高一、高二开始就重视综合素质档案的每一份记录,确保社区服务、社会实践等硬性指标扎实完成;与此同时,在学有余力的情况下,培养一两项能够形成有力证明的学科特长或综合素养。如此,你便能以最完备的姿态,迎接这场综合实力的检验。




























