2026年山东省综合评价招生工作已陆续展开。作为高考录取的重要补充通道,综合评价招生凭借“高考成绩+校测成绩+学业水平测试”多元评价模式,为综合素质突出但文化成绩未必顶尖的考生提供了宝贵的升学机会。
重点关注:2026年高校综合评价招生简章汇总
推荐阅读:2026年综合评价招生政策解读汇总
福利资料:2026年目标综评升学的考生可免费领《2026年综合评价报考指南》电子版。
2026山东省综合评价报名全攻略:政策变化+招生专业+往年分数线
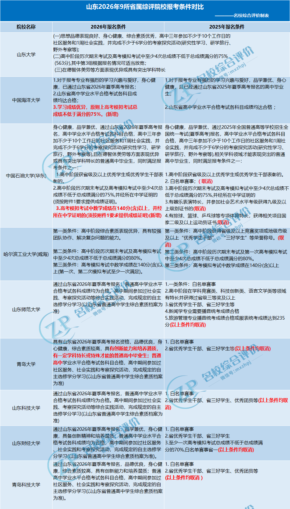
2026山东省属综评院校招生政策变化要点
01 报名条件取消奖项硬性要求

今年山东省属高校严格落实教育部 “淡化学科竞赛导向” 要求,全省综评高校全部移除奖项硬性条件,取消单独奖项上传辅助系统。
报名统一基础门槛为:完成高中综合实践活动、规定自主选修学分,所有材料以山东省普通高中学生综合素质评价档案(云平台)为准。
985、211高校增设成绩门槛,其他省属院校无额外成绩要求:
山东大学:高中阶段期末及模考至少4次总成绩≥满分75%(第3组可适当放宽);
中国海洋大学:模考总成绩原则上≥满分75%;
哈尔滨工业大学(威海):满足其一即可——4次总成绩≥满分80%;模考数学≥140分。
中国石油大学(华东):满足其一即可——省级及以上优秀学生/学生干部;4次总成绩≥满分75%;模考数学≥140分;
02 考核流程增加笔试
除山大、哈工大、中海洋、中石油外,其他5所省属综评院校校测环节全部新增笔试是最大的变革,考核流程调整为 “初审资格放宽→笔试筛选→面试考核”,笔试统一安排在6月14日,时间冲突仅能确认1所省属院校参加复试,可搭配1所985、211高校组合报考。
各院校复试确认、笔试及面试具体安排

除青岛科技大学(1:18)外,其余省属院校笔试通过比例均为1:10,按照招生计划核算笔试通过人数大致为:青岛科技大学3060人、山东师范大学3800人、山东财经大学3500人、青岛大学2100人、山东科技大学1800人。
也就是说,初审只要云平台符合条件大概率就能通过,初审通过率大幅提高,但笔试是真正的 “第一关”,只有通过笔试方可进入面试,也意味考生今年的备考需要在笔试上花些时间。
03 报名材料要求进一步简化
今年各校统一简化报名材料,除哈尔滨工业大学(威海)外,其余高校“综合信息”为非必填项目,无需手动填写获奖记录、社会活动经历,相关信息以山东省教育招生考试院反馈的考生高中综合素质评价信息为准,可直接点击“下一步”。
山东财经大学2026年本科综合评价招生报名须知:

04 高考分数控制线门槛收紧
2026年综评文化控制线普遍上调,多数院校取消特招线下降分,具体调整如下:
青岛科技大学:2025年特招线下20分→2026年要达到特招线;
山东财经大学:2025年特招线下30分→2026年要达到特招线;
青岛大学:服装设计专业由特招线下20分→2026年要达到特招线; 其他的没有变化均为特招线。
山东师范大学:专业组分数整体上调,变相提高要求;
2025年
专业组1:≥特招线
专业组2:≥一段线,且≥特招线下10分
专业组3:≥一段线,且≥特招线下20分
专业组4、5:≥一段线
2026年
专业组1、2:≥特招线
专业组3:≥一段线,且≥特招线下10分
专业组4、5:≥一段线,且≥特招线下20分
山大、海大、哈工威:要求特招线以上;
2026年山东19所综评高校招生要点汇总
2026年共计19所高校在山东开展综合评价招生,省外院校10所、省内院校9所,其中浙江大学退出招生、西湖大学首年新增招生,以下是19所高校的报考要点供大家参考;

省外的10所综评院校报名开始的较早,其中、上纽、昆杜、北外三所高校2026年综评报名已经截止。其他大多院校报名将在4月30日-5月初截止,对于意向这些高校的考生要抓紧时间报考。
✅对于9所省属高校的报考可以参考以下关键节点事项:
省属高校报名时间集中在:5月5日-5月10日
报名网址:http://bm.chsi.com.cn/(阳光高考特殊类型招生信息服务平台)
报名条件(统一基础门槛):通过山东省2026年夏季高考报名,普通高中学业水平合格考试各科成绩均为合格。高中期间参加过社会实践、考察探究活动等综合实践活动,完成规定的自主选修学分学习(以山东省普通高中学生综合素质档案为准)。
985、211高校增设成绩门槛,省属院校无额外成绩要求。
报考流程:简章公布➨报名➨高考➨初审名单公布➨校测➨入围名单公布➨志愿填报➨录取。
入选比例:9所省属高校均为6倍入围。
校测形式:985、211高校为综合面试;省属高校为笔试+面试。
校测时间:985、211高校为6月19日;省属高校6月14日笔试,6月16日/17日面试。
综合成绩:985、211高校为高考成绩×85%+校测成绩×15%;省属高校为高考成绩×70%+校测成绩×30%
录取分数线:大多数高校是不低于特招线,少数院校有特殊要求,如山东科技大学要求不低于特招线下20分。因此,各位考生需要重点关注各高校的录取分数要求。
2026山东综合评价招生专业计划及录取分数线
2026年山东综合评价总招生计划与2025年基本持平,总计1890人。部分院校专业设置、计划人数有调整,选科结构保持合理。
01 山东大学
2026招生专业及计划(300人):

2025年山东大学综合评价录取分数线:

2025年山大综评降分情况中,预防医学专业降分达17分,经济学类与材料类专业的降分幅度则分别为11分,其余专业的降分基本都控制在10分以内。
02 中国海洋大学
2026招生专业及计划(50人):

2025年中国海洋大学综合评价录取分数线:

中国海洋大学招生专业设置较为单一,仅涵盖两个小语种专业以及化学、水产专业。化学和水产均为该校的王牌专业,其中化学专业设有海洋化学这一特色培养方向,感兴趣的同学可自行深入了解。由于小语种专业不在普通类批次招生,特此找了两个相关参考数据。整体来看,综合评价招生可降分约20分,最高降24分。
03 哈尔滨工业大学(威海)
2026招生专业及计划(130人):

2025年哈尔滨工业大学(威海)综合评价录取分数线:

哈工大综评的分数降分极大,最高降36分!对于一个985高校来说能拿到30分以上的降分是非常有优势的。
04 中国石油大学(华东)
2025招生专业及计划(120人):

2025年中国石油大学(华东)综合评价录取分数线:

05 山东师范大学
2026招生专业及计划(380人):

2025年山东师范大学综合评价录取分数线:

汉语言文学、中国共产党历史、工商管理这三个专业,以及三个中外合作办学专业,均可被视为热门专业。
2025年山东师范大学综合评价招生的降分幅度最大的是新闻学专业,最高降75分。汉语言文学专业的降分表现十分突出,取得了19分的降分。
06 山东财经大学
2026招生专业及计划(350):

2025年山东财经大学综合评价录取分数线:

2025年降分最多的专业是外国语言文学类,降分幅度达到了37分。其普通类文化551分的分数也不算高分,已经基本跌入了走读、地方专项等分数范围内。小语种近几年分数回温希望渺茫。
07 青岛科技大学
2026招生专业及计划(170):

2025年青岛科技大学综合评价录取分数线:

降分幅度最为显著的是两个重工科专业,其中金属材料专业降分达38分,功能材料专业降分31分。从青科的学科实力来看,其国家特色专业与省级特色专业大多集中在重工科领域,像化学工程、高分子材料与工程、材料物理、过程装备与控制工程等专业均在其列。因此,在一定程度上,高分子材料专业、过程装备专业以及化学专业,考生以510 - 520分的成绩就能被录取,性价比相当高。
08 青岛大学
2026招生专业及计划(210):

2025年青岛大学综合评价录取分数线:

整体来看,青岛大学应该算是参加综评里面降分最多的一个学校。本次降分比较大的三个专业分别是英语的两个方向和行政管理。
英语专业的两个方向中,语言创新班主要针对英语专业能力训练与语言数据分析处理训练有机融合。而上合英俄除了掌握英语外,还需要熟练俄语,主要针对外交、国贸、文化宣传等。这两个方向分别拿到了37分和51分的降分。
09 山东科技大学
2026招生专业及计划(180):

2025年山东科技大学综合评价录取分数线:

2025年山东科技大学在综合评价招生中的降分情况整体趋于平稳,与去年相比波动减小。去年录取分数较低的日语专业,今年分数有显著回升。在此次降分中,表现最为突出的是应用化学专业,降分幅度最高42分,如此大的降分幅度下,无论复试成绩如何,考生几乎不会出现分数倒挂而被录取的情况。
推荐阅读:




























