2026年省属院校“三位一体”综合评价招生报名正当时。为帮助广大考生与家长更精准地择校报考,自主选拔在线团队特别汇总整理了31所高校的最新报考条件与校测内容,供各位参考查阅。
2026年省属三位一体报考条件及校测内容汇总
1773295552011.png)
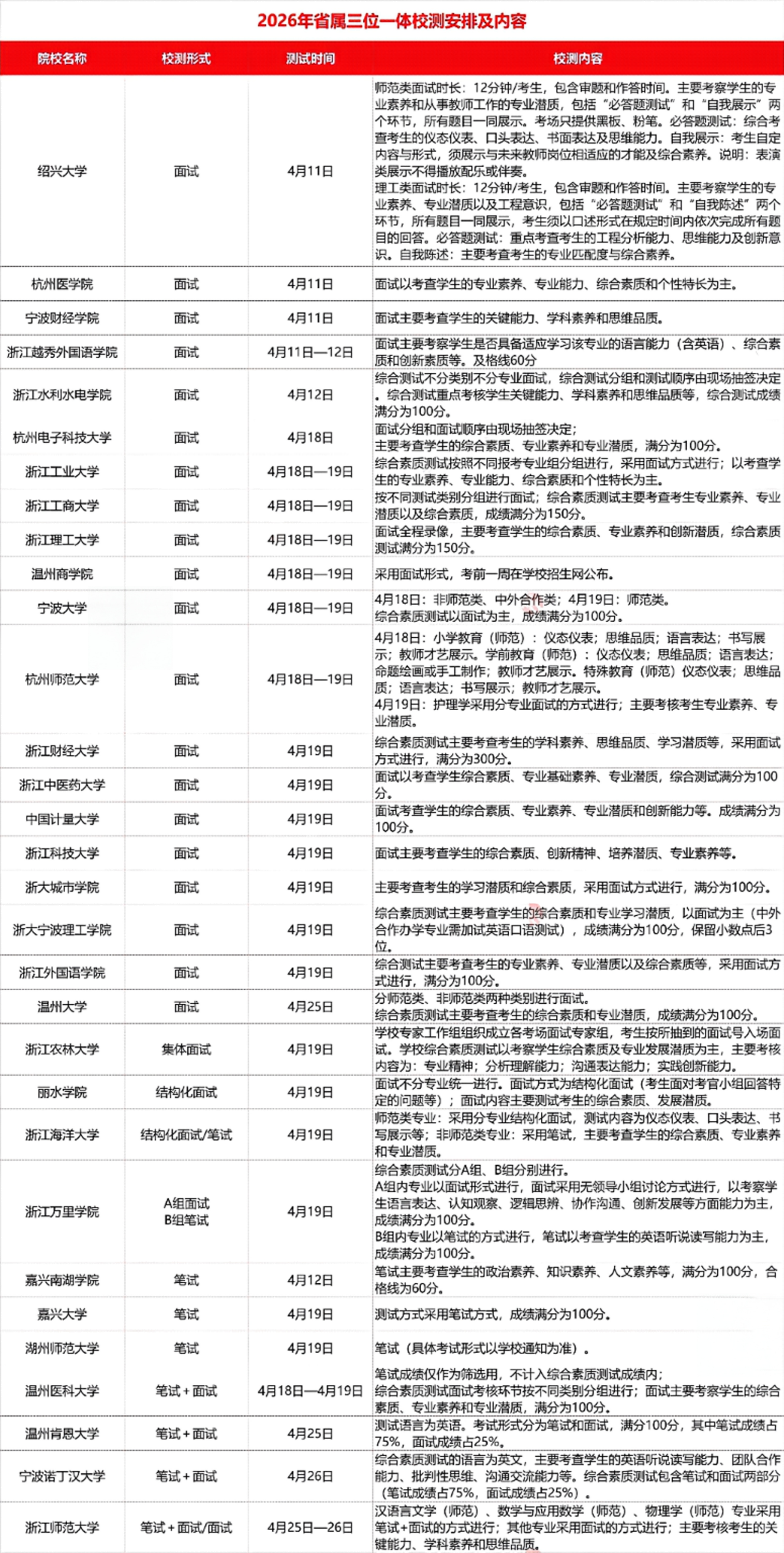
2026省属三一校测时间及内容
1773296046632.png)
浙江站
2026-03-12 14:16|编辑: 于老师|阅读: 115
摘要
2026年省属院校三一正在报名中,为方便大家择校报考,自主选拔在线团队特整理汇总了31所高校报考条件及校测内容,一起来看看吧!
2026年省属院校“三位一体”综合评价招生报名正当时。为帮助广大考生与家长更精准地择校报考,自主选拔在线团队特别汇总整理了31所高校的最新报考条件与校测内容,供各位参考查阅。
1773295552011.png)
1773296046632.png)

欢迎加入【2026强基综评交流群】获取更多升学信息
点击进群声明:本文信息来源于网络,由自主选拔在线浙江新高考团队(微信公众号:zjgkjzb)排版编辑,如有侵权,请及时联系管理员删除。
0
收藏
微信扫一扫分享
微信里点“发现”
扫一下二维码便可将本文分享至朋友圈
上一篇:2026年学考0A-8A可报考哪些浙江三位一体院校?
下一篇:2026年浙江三位一体综合评价高校三大梯队分布
2026年合肥高三二模生物试题及答案2026-04-25
同济大学2026年强基计划报考及录取培养问答汇总2026-04-25
2026年三大专项计划常见问题盘点2026-04-25
重庆八中2026届高三5月适应性月考(七)时间安排2026-04-26
2026强基计划报名即将结束!这6件事抓紧确认!2026-04-26
没有更多了
2025强基计划备考指南
2025综合评价认可竞赛奖项
2025综合评价招生要点
2025综合评价报考指南
2025强基招生政策
2025强基计划转段名单

强基备考

综评备考

选科指导

优质试题

热门资料

竞赛经验

热门讲座

升学规划

查分数线
微信识别二维码 关注官方公众号

浙考家长帮
zjgkjzb 复制