自主选拔在线团队特整理温州大学2026年三位一体综合评价校测安排须知,包含打印准考证、综合素质测试相关事宜、交通、住宿相关事宜等主要内容,须知内容如下:
温州大学2026年三位一体综合评价校测安排须知
各位考生:
你好!欢迎您参加温州大学“三位一体”综合评价招生考试。为使考试工作顺利进行,请注意以下事项:
一、打印准考证
2026年4月11日—4月24日,请登录我校“三位一体”报名系统,点击“打印准考证”进行打印。

二、综合素质测试相关事宜
(一)时间安排
1.综合素质测试:2026年4月25日(周六)
2.进离场:

学校无提前报到环节,考生请严格按准考证所列进场时间进场,串场考生成绩无效;错过进场时间者,视同放弃综合素质测试资格。
3.测试成绩查询:4月30日前,考生可通过我校“三位一体报名系统”查询成绩。
(二)测试地点
温州大学茶山南校区9号楼。
考生入口位于学校南校区东门,请考生步行前往核验身份信息后进场。
(三)测试形式
我校采取结构化面试形式,无才艺表演,主要考查学生综合素质。考生根据考题在规定时间内完成回答,考试过程中不得泄露个人信息。综合素质测试成绩满分100分。
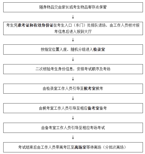
(四)测试流程

(五)注意事项
1.考生必须携带准考证和身份证参加测试,证件不全者,我校有权取消其测试资格。
2.考区内考生严禁携带和使用手机、智能手表、智能眼镜等具有通讯、存储或上网功能的设备,否则将被视为作弊。
3.考生不得穿印有校名(LOGO)的校服或携带任何可能透露考生信息的物品进入考区。
4.考试全程有工作人员引导,考生进入候考室后不得随意离开,请严格服从考场安排。
5.考试过程中考生不得透露有关自身或家庭背景的任何信息。
6.考生之间不得做任何交流,请保持考场肃静和环境整洁。
7.考生不得携带任何考试资料离开考场,不得向外界透露有关考试内容的任何信息。
三、交通、住宿相关事宜
(一)来校交通(实际用时均以当天路况为准)
1.公共交通
温州南(高铁站):乘83路公共汽车至温州大学南校区东公交站(约1小时5分钟);乘S1线至三垟湿地站换乘B301路至温州大学南校区东公交站(约1小时5分钟)。
温州北(高铁站):乘永嘉60路公共汽车至王子花苑站换乘40路至温州大学南校区东公交站(约1小时35分钟);乘B3路公共汽车至附一医南白象院区东站换乘166路至温州大学南校区东公交站(约1小时40分钟)。
温州汽车南站:乘坐B111路公共汽车至温州大学南校区东公交站(约45分钟)。
温州站(火车站):乘坐B111路至温州大学南校区东公交站(约45分钟)。
龙湾国际机场:乘坐S1号线至三垟湿地站,步行至南仙实验小学公交站转乘B301路至温州大学南校区东公交站(约1小时15分钟)。
市区内:乘坐40、54、301、B111路等公共汽车至温州大学南校区东公交站下车。
2.出租车(非早晚高峰,路况较好的情况下)
温州南(高铁站):18公里,约25分钟;
温州北(高铁站):21公里,约40分钟;
温州汽车南站:9.2公里,约20分钟;
温州站(火车站):10公里,约25分钟;
龙湾国际机场:28公里,约35分钟。
3.自驾(温州南出口)
甬台温、金丽温等高速可从温州南(南白象)出口下高速前往茶山高教园区后按沿路喷绘指引到达我校(详见上方视频)。
(二)住宿
为方便广大考生及家长提前预订住宿,现将我校周边部分酒店信息整理如下以供参考(详见附件1)。因学校距市区有一定距离,选择入住市区酒店的考生请合理规划出行时间,避免耽误考试。
四、其他相关服务事项:
1.免费通讯:测试结束后,考生可前往家长休息区与家长会合,也可至通讯点联系家长确定集合地点。
2.考生必须在南校区东门(详见附件2)核验身份信息后进场。因考试当天人流量较大,建议考生和家长尽量以公共交通方式出行。
3.东门考生进场点实行车辆即停即走。考生下车后,自驾到校的家长请按学校相关工作人员引导,自东小门(见附件2)入校并有序停车,避免交通堵塞。
4.测试当天,请陪考人员凭考生准考证(可打印、复印或电子版)在工作人员引导下有序入校,参观校园。如有校内就餐的需求,可至A2学生食堂用餐。
5.我校在南校区音乐厅设置家长休息区,并在美术楼前广场设学院招生宣传点提供咨询服务(详见附件2)。请家长按工作人员引导有序参观。
6.如有其他疑问,请及时咨询招生办。
招生热线:0577-86680800;QQ咨询群:488041341。
推荐阅读:



























