自主选拔在线团队综合整理“北京2区体测时间已定!各项目如何拿满?”相关内容,欢迎家长收藏、点阅。
据热心家长透露:海淀、通州部分学校已经发布了体测考试通知。你们学校发通知了吗?什么时候考?留言区可以一起交流~考试在即,各考试项目如何冲刺拿分?考试时有哪些注意事项?自主选拔在线整理了相关内容,一起来看~
温馨提示:加入自主选拔在线“2026初中升学交流群”后你将获得以下福利
1、自主选拔在线团队整理的强基、综评、新高考最新消息、政策解读,让你紧跟消息不掉队;
2、不定期举办的专题讲座,带你听专家解读升学政策;
3、特招、竞赛、夏令营、高一、高二等各类试题资料下载;
4、还可以与其他家长考生交流学习心得,更有自主选拔在线团队老师定时答疑解惑。
扫描以下二维码即刻进群
如无法加群,可添加白杨老师(微信号:15321584637)备注:省市-高考年份。
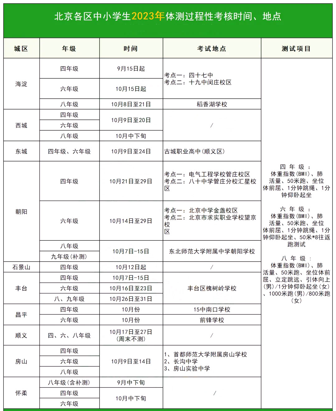
海淀、通州发布体测通知
据家长分享:海淀区八一、二十中发布通知体测将在10月中旬开始,小学是10月9日-15日开始考;通州区四年级体测从9月19日开始,六年级从10月10日开始。
根据往年经验来看,初二体测通常也在9、10月份进行。下面是去年各区体测时间安排,供大家参考↓↓↓

📢简评:
①以上数据来源于北京教育考试院,数据较多,手动整理,如有错误,敬请指正~
②2024年北京171中升学途径有校内/集团内直升、校额到校,如果你想走校额到校,务必多关注自己的校内排名
体育与健康过程考核
体育过程性考核的内容依据《国家学生体质健康标准(2014年修订)》确定,该标准由教育部确定、全国大中小学统一适用。四、六、八年级的考核指标与权重可以参见以下表格:

学生体质健康测试由各区负责统测,按照良好及以上、及格、不及格三类六档分值进行赋分,达到良好及以上就能拿满,具体对应标准见下表:

各项目常见问题及应对策略
- 50米跑
▶️ 问题1:起跑反应总是慢
【解决之策】提高学生的反应时,进行快速反应的练习,如坐姿快速起跑、背向起跑、各种变换口令的练习等。
▶️ 问题2:跑步时左右摆臂,左右摆臂无法起到平衡身体、增加助力的作用
【解决之策】多做前后摆臂练习,强化摆臂技术。做双臂上举、后振及前后绕环练习,以此提高肩关节的柔韧性。做发展上肢力量的练习,如俯卧撑等。
▶️ 问题3:步频慢影响速度
【解决之策】步频练习:如听节奏的原地碎步练习、10秒快速高抬腿等;跟随跑练习:跟在步频较快的同学后面,反复体会;跟随音乐节奏练习:找一首自己喜欢听的快节奏音乐,跟着音乐的节奏跑步。
▶️ 问题4:跑步时身体后仰。这是上腹肌力量不够的表现。
【解决之策】加强腹肌的力量,如进行卷腹、仰卧举腿等练习。跑步时经常提醒自己上体要稍微前倾。
注意事项与提示
1.放松心态,全力以赴;
2.听清启动口令反应迅速;
3.跑动中全身协调用力;
4.要冲过终点不能止步在终点线附近;
5.跑过终点后逐渐降低跑速。
- 坐位体前屈
▶️ 问题1:从腰部弯曲进入前屈,而不是屈髋关节进入前屈。
【解决之策】分腿站立前屈,卷一个较紧的薄毛毯卷放在前侧腹股沟上,屈膝用腹部和大腿面将毛毯卷夹紧,再缓慢伸直膝盖。
▶️ 问题2: 脊柱的主弯曲过大,后背部凸起。
【解决之策】仰卧,后背靠在有支撑力的抱枕上;或者仰卧时用一块瑜伽砖支撑肩胛骨的区域,另外一块砖支撑在枕骨上,帮助减小胸曲的弧度,避免后背部过度凸起。
▶️ 问题3:前屈时双腿伸不直,伸直后腘绳肌过度紧张。
【解决之策】进行腘绳肌拉伸练习。
测试安全事项与提示
1.准备测试前做好准备活动,避免运动损伤;
2.每次测试前,都要将游标推到导轨近端位置;
3.测试中注意听清提示音后再做测试动作;
4.挺直背部收腹拉伸,两腿伸直,膝关节不可弯曲;
5.双臂伸直分开与肩同宽,双手手指紧贴挡板稳推游标,中途不可停顿;
6.五指并拢切勿下压上翘手指,不能出现单手前推游标的情况。
- 1分钟仰卧起坐
▶️ 问题1:仰卧起坐出现“颠臀”现象
仰卧起坐中,臀部起伏离开垫子,俗称为“颠臀”。
【解决之策】通过直腿收腹、卷腹练习等提高核心力量。进行负重仰卧起坐辅助练习,由慢到快、由少至多,一点点从头开始体验正确的用力过程,同时提高仰卧起坐的运动能力,改正颠臀的问题。
▶️ 问题2:如何提升完成速度?
【解决之策】培养动作节奏和呼吸节奏。动作节奏是指完成动作的频率和节奏,呼吸节奏是指配合动作完成的呼吸频率和节奏。进行悬垂举腿练习、原地两头起练习、原地抬腿练习,提高腹肌的力量和完成动作的频率。在规定的短时间内完成一定的个数,逐步提高,在保证质量的基础上增加个数。
▶️ 问题3:仰卧起坐过程中,头手不能触垫。
【解决之策】在垫子上放白纸或者不同于垫子材质的毛巾,体会头、手触及垫子的感觉,同时抬头顶下颚,纠正头颈紧张形成的弯曲。
测试安全事项与提示
1.服装宽松舒适,避免影响动作;
2.明确动作方法,完成标准动作;
3.合理分配体能,快速完成测试;
4.调整测试心态,争创个人最佳。
- 立定跳远
▶️ 问题1:起跳前有“垫跳”动作。
【解决之策】进行半蹲轻跳、半蹲挺身跳练习,重点体会双脚同时用力向上起跳的感觉。反复练习双脚同时起跳,越过小障碍。
▶️ 问题2:蹬摆无力,起跳速度慢,展体不充分。
【解决之策】连续做原地蹬、摆练习,要求快速蹬伸,髋、膝、踝三关节及身体充分伸展。原地蹬摆向上跳起,做挺身跳、原地连续收腹跳,快速跳过一定高度的障碍等练习。加强手臂力量练习。体重偏大的同学可以采用左右腿交替箭步跳等强度、幅度相对较小的练习,逐步提高。
▶️ 问题3:收腹举腿不积极,“坐”着跳。
【解决之策】从稍高处(跳箱或台阶等)往下跳,要求收腹举腿,小腿前伸。进行加强腹背肌的力量练习,如仰卧起坐、平板支撑、原地收腹跳等。
测试安全事项与提示
1.遵守测试规则。切忌有投机取巧的心理,遵守测试规则,不能有预跳,每次跳完后应向前走离开跳远测试区,不得向后或从两侧离开;
2.做好充分的准备活动。慢跑、肌肉拉伸不能少,测试前可以做几次收腹跳或原地高抬腿等练习;
3.速度、力量是关键。要提高成绩,起跳时蹬地起跳速度要快,充分摆臂;
4.起跳前可以做1-2次深呼吸,调整紧张情绪。起跳蹬起后,躯干与地面保持38-45度,空中挺身展体,落地前收腹举腿,小腿快速前伸。
- 引体向上
▶️ 问题1:引体向上时感觉手臂无力,挂杠都有些难度。
【解决之策】加强上肢力量,可以进行双手交替攀爬、斜身引体、弹力带直臂下拉等练习。也可以进行计时性的挂杠练习。
▶️问题2:引体向上时身体不知道如何发力。
【解决之策】进行核心肌群和上肢的力量练习,如悬垂摆动、悬垂举腿、弹力带辅助引体等。
测试安全事项与提示
1.测试前适当活动身体即可,不宜用引体向上练习来热身;
2.测试时可以适当在手上抹一些镁粉,以增加摩擦力;
3.力争一次性测出自己最好成绩,不要再复测;
4.注意动作的规格,“向上过下巴,向下手臂伸直”;
5.选择高度合适的单杠,使自己的脚在摆动中不至于碰地。
- 1000米/800米跑
▶️ 问题1:跑步时髋关节过度内收和膝关节内扣
【解决之策】强化正确的跑姿,跑步时膝盖要正对脚尖。做单腿外摆、侧卧贝壳式等动作练习,发展臀中肌。
▶️ 问题2:跑动时胯扭动,导致骨盆上下摆动。这是核心力量差,特别是臀中肌无力的一种表现。
【解决之策】进行核心肌群及臀中肌的力量练习,如平板支撑、单腿外展等。
▶️ 问题3:跑动时胯扭动,导致骨盆上下摆动。这是下腹肌力量不够的表现。
【解决之策】加强核心肌群的力量练习,如仰卧举腿、仰卧起坐等练习。
▶️ 问题4:跑步时含胸弓背。含胸弓背不仅影响呼吸,也大大降低跑步效率。
【解决之策】强化正确的跑姿,并养成习惯。进行身体灵活性、稳定性及发展核心力量的各种练习。
测试安全事项与提示
1.注意跑前热身。
2.选定合理目标。
3.注意呼吸调整。
4.拼搏百米冲刺。
体重指数(BMI)
▶️ 问题:身高和体重与平时测试不一致。
【解决之策】身体站稳,两臂自然下垂放于身体两侧,抬头挺胸,目前前方,身体不晃动。
注意事项与提示
1.健康饮食:选择平衡的饮食,包括多种水果、蔬菜、全谷类食品、健康蛋白质(如鱼、禽肉、豆类和坚果)以及适量的健康脂肪。
2.控制食量:控制饮食摄入量,适量摄取热量。
3.规律进餐:保持规律的进餐时间,避免长时间饥饿或暴饮暴食。
4.适度运动:每周进行适度的有氧运动和力量训练,如快步走、游泳、慢跑或举重等,有助于消耗卡路里并增强肌肉力量。
5.控制摄取糖分和脂肪:限制高糖分和高脂肪食品的摄入。
6.睡眠充足:保持规律的睡眠时间,有助于调节体重和代谢。
- 肺活量
▶️ 问题:肺活量测试结果不理想,在测试过程中出现“漏气”现象。
【解决之策】嘴巴紧贴吹嘴,最大深吸气后,做最大深呼气,呼气的过程要深、长,不间断。提高心肺耐力,如长距离跑、长距离游泳等。
注意事项与提示
1.肺活量测试前不要频繁的进行模拟练习,容易造成呼吸肌的疲劳,进而使得肺活量测试不准;
2.肺活量测试时正对肺活量计,眼睛向前平视,头稍微后仰,不可弯腰低头也不要过于后仰;
3.吸气时要深而慢,采用闻花式的口鼻并用的吸气方式,做到气沉丹田;
4.吸气结束后屏住呼吸,将吹嘴对正嘴部,双手握紧柄把,适当用力抵住嘴,防止漏气,直至吹气结束;
5. 吹气时要匀速将气体吹出,不可过快或过慢,随着气体的呼出,身体向前倾,直至成收腹弯腰状态,不可二次换气;
6.多次测试时要注意合理的时间间隔,至少间隔30秒以上。




























