近日,上海市教委公布了《关于做好2025年本市高中阶段学校招生报名工作的通知》,具体内容一起来看↓
一、报名对象及报名条件
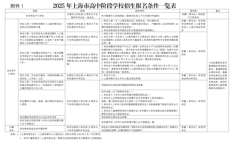
(一)具有本市常住户口的应届初三学生或18周岁以下(2007年9月1日及以后出生,下同)往届初中毕业生、结业生,可在学籍学校(或原初中毕业学校,下同)或户口所在区报名。
(二)符合下列情况之一的非本市常住户口学生可在本市参加中招报名:
1.学生父母一方持有效期内《上海市居住证》且有效期内积分达到标准分值,同时本人为持有效期内《上海市居住证》的应届初三学生或18周岁以下本市往届初中毕业生,可在学籍学校或学生所持有的《上海市居住证》上登记地址所在区报名。
2.学生父母一方及本人持有效期内《上海市海外人才居住证》或学生属于市人才局(或市人力资源社会保障局)认定的“本市户籍留学人员其持外国护照子女”,学生为本市应届初三学生或18周岁以下本市往届初中毕业生,可在学籍学校所在区报名。
3.学生父母一方现属本市常住户口(其中现属本市常住户口为学生继父母或养父母的,须依法与学生建立抚养关系或收养关系连续满3年)的本市应届初三学生或18周岁以下本市往届初中毕业生(往届生须取得2024年本市中招报名资格),可在学籍学校所在区报名。
符合此类情况的学生须具有连续3年本市初中学籍;学生本人持有效期内连续满3年《上海市居住证》,或者有效期内《上海市居住证》地址与现属本市常住户口父(或母)实际居住地址一致。
4.学生父母一方为在沪高校、科研机构博士后流动站(工作站)人员,学生为应届初三学生或18周岁以下本市往届初中毕业生,可在学籍学校或设站单位所在区报名。
5.学生父母一方为经市政府合作交流办审核登记的地级市以上(含地级市)政府驻沪办事机构有关工作人员,学生为本市应届初三学生或18周岁以下本市往届初中毕业生,可在学籍学校所在区报名。
6.学生属在沪台胞,香港、澳门特别行政区永久居民身份,且为本市应届初三学生或18周岁以下本市往届初中毕业生,可在学籍学校所在区报名。
7.学生属经市政府侨办认定华侨身份,且为本市应届初三学生或18周岁以下本市往届初中毕业生,可在学籍学校所在区报名。
8.学生为在沪定居并持《中华人民共和国外国人永久居留证》,且为本市应届初三学生或18周岁以下本市往届初中毕业生,可在学籍学校所在区报名。
(三)持有效签证的外国护照并合法在本市居留的18周岁以下学生,如继续在本市高中阶段学校升学就读,可在学籍学校所在区报名。
持外国护照报名的学生参照其本市初中学业水平考试成绩,由报名所在区教育局根据相关政策统筹安排入学。
(四)本市部分全日制普通中等职业学校自主招收本市应届初中毕业生来沪人员随迁子女的招生报名条件另行通知。
(五)符合第(一)(二)款的本市特殊教育学校(含普通学校特教班)应届初三残疾学生和本市初中学校随班就读的应届初三残疾学生,可参加本市高中阶段特殊教育学校(含普通中等职业学校附设特教班,下同)招生,由学籍学校统一组织报名。
本市初中学校随班就读的应届初三残疾学生,如确需参加本市高中阶段特殊教育学校招生的,须通过上海市特殊学生教育评估中心(以下简称“市特殊教育评估中心”)组织的报名评估。
二、有关说明
(一)符合本通知规定的报名对象,所需提供相关证明材料要求详见↓,其中涉及的《上海市居住证》《上海市海外人才居住证》及积分须至2025年5月7日仍有效。

(二)参加2025年本市中招的学生须按本通知要求进行报名。参加上海外国语大学附属学校、上海外国语大学附属浦东外国语学校、上海市实验学校、上海市友谊中学、上海市体育中学等学校招生的学生须按本通知要求进行报名。
本市高中阶段各类学校(含特殊教育学校,下同)不得录取或预录取未完成报名的学生。
(三)参加报名的学生只限在1个区参加报名;学生完成报名信息确认后不可更改信息。
(四)高中阶段学校在校生不得参加中招报名。
(五)符合本通知报名对象须为应届初三学生或完成义务教育的往届学生,学生的初中学籍信息或初中毕结业信息需在全国学籍系统内进行查验核实。
(六)属本通知第一部分第(二)(三)款规定的报名对象,今后如需参加本市普通高校考试招生报名、普通高校联合招收华侨、港澳台学生报名以及高等学校接受国际学生报名的,按当年教育部和市教委相关政策执行。
(七)市教委将联合相关部门,依托“市大数据中心”对上述各类报名对象的报名资格及证明材料进行核查验证,对于在报名时使用虚假或失效的材料获得资格的学生,一经查实即取消其报名资格。如学生已被本市高中阶段学校录取,则取消其录取资格以及相应高中阶段学校学籍。
(八)获得2025年上海市中招报名资格并完成报名的学生,视为自动获得本市初中学业水平考试相应科目考试的报名资格。
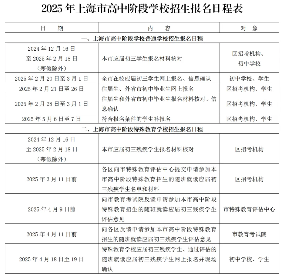
三、报名时间及方式
2025年上海市中招报名工作由上海市教育考试院具体负责。本市应届初三学生基本信息由“上海市中小学生学籍信息管理系统”和“市大数据中心”数据库直接对接至中招报名库。
(一)核查报名材料
1.核查要求
符合本通知报名条件的学生部分证明材料通过“市大数据中心”在线核验,学生(或其监护人)提供复印件进行留档。其余证明材料须提供原件及复印件,由初中学校和各区招生考试机构(以下简称“区招考机构”)进行核查、留档。本市各级招考机构必要时可要求学生及其监护人通过“随申办市民云”APP当场出示相关证件的电子证照进行身份扫码核验。
学生关键信息采集来源要求:中国大陆居民以户口本信息为准;港澳台居民以《中华人民共和国港澳居民居住证》/《中华人民共和国台湾居民居住证》或港澳居民来往大陆通行证/台湾居民来往大陆通行证信息为准;外籍学生以《中华人民共和国外国人永久居留证》或有效签证护照信息为准。
2.核查时间
本市应届初三学生报名材料核查时间为2024年12月16日—2025年2月18日(寒假除外)。核对信息后,学生信息如需修改的,关键信息须在“上海市中小学生学籍信息管理系统”中进行修改后对接到中招报名库,其余信息可在中招报名系统中进行修改。
其他符合条件的学生报名材料,在网上报名成功后进行核对,其中往届初中毕业生、结业生需提供初中毕业、结业证书等材料,外省市应届初三学生需提供初中就读情况等材料。学生初中学籍信息以全国学籍信息系统查验结果为准。
3.残疾学生评估要求
已完成中招报名的本市随班就读应届初三残疾学生,确有意向报考本市高中阶段特殊教育学校的,须于2025年3月11日前向所在学校提出申请,由各区招考机构核准汇总后提交市特殊教育评估中心,市特殊教育评估中心完成评估后于2025年4月11日前将评估结果反馈各区招考机构。
(二)网上报名和信息确认
1.集体报名
符合本通知报名条件的本市应届初三学生由其学籍学校统一组织网上报名和信息确认,时间为2025年2月20日-3月1日。必要时学校可要求学生本人及家长(监护人)到校进行现场确认。
特殊教育学校(含普通学校特教班)应届初三学生及通过评估的随班就读应届初三残疾学生,网上报名及现场确认的时间为2025年4月18日-19日。
2.个别报名
符合本通知报名条件的本市往届初中毕业生、结业生或外省市初中毕业生网上报名时间为2025年2月21日-26日,材料核对、信息确认时间为2025年2月28日-3月1日。
(三)补报名
符合本通知第一部分第(一)(二)(三)款规定的报名对象,如在统一报名时未能取得有效的证明材料,最迟应于2025年5月7日前持有效证明材料向区招考机构提出申请,经区招考机构核对并报市教育考试院后予以补报名。补报名时间为2025年5月6日-7日。参加补报名的学生从完成报名确认起,享受后续时间段内的本市中招相关政策。
具体日程安排见下方↓。

温馨提示:加入自主选拔在线“2026初中升学交流群”后你将获得以下福利
1、自主选拔在线团队整理的强基、综评、新高考最新消息、政策解读,让你紧跟消息不掉队;
2、不定期举办的专题讲座,带你听专家解读升学政策;
3、特招、竞赛、夏令营、初高中等各类试题资料下载;
4、还可以与其他家长考生交流学习心得,更有自主选拔在线团队老师定时答疑解惑。
扫描以下二维码即刻进群
如果你还有其他疑问,或想了解最新招生政策、有升学规划需求、领取最新试题,可在企业微信联系人中 添加白杨老师(微信号:15321584637)好友,并备注“年级+省份+姓名”,老师会统一邀请大家进群~




























