2025至2026学年北京海淀区初三上学期期中语文考试已经落幕。那么,此次语文试题的难度究竟如何?考试内容又涵盖了哪些方面?接下来我们将为大家整理海淀区初三语文试题的详细内容及参考答案,大家可至文末直接进行下载练习!
其他科目试题下载:2025-2026学年北京海淀区初三(上)期中各科试题及答案汇总
相关试题下载练习:2025-2026学年全国各地区初三期中试题及答案汇总
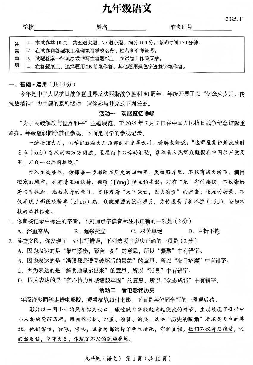
2025-2026海淀区初三(上)期中语文试题及答案
注:滑至文末,可直接下载完整版无水印试卷内容!



2025-11-04 14:09|编辑: 郭老师|阅读: 1912
摘要
2025-2026学年北京海淀区初三(上)期中语文考试目前已经结束了,那么,语文试题难度如何?考了哪些内容?接下来为大家带来海淀初三语文试题及答案内容,供大家进行参考!
2025至2026学年北京海淀区初三上学期期中语文考试已经落幕。那么,此次语文试题的难度究竟如何?考试内容又涵盖了哪些方面?接下来我们将为大家整理海淀区初三语文试题的详细内容及参考答案,大家可至文末直接进行下载练习!
其他科目试题下载:2025-2026学年北京海淀区初三(上)期中各科试题及答案汇总
相关试题下载练习:2025-2026学年全国各地区初三期中试题及答案汇总
注:滑至文末,可直接下载完整版无水印试卷内容!

语文试题
下载
进群领取更多福利资料
点击进群语文答案
下载声明:本文信息来源于网络,由自主选拔在线团队(微信公众号:zizzsw)排版编辑,如有侵权,请及时联系管理员删除。
0
收藏
微信扫一扫分享
微信里点“发现”
扫一下二维码便可将本文分享至朋友圈
上一篇:2026年北京市初中学业水平考试报名工作启动
下一篇:2025-2026学年北京海淀区初三(上)期中数学试题及答案
2025-2026学年北京海淀区初三(上)期中各科试题及答案汇总2025-11-06
2025-2026学年北京海淀区初三(上)期中数学试题及答案2025-11-06
2025-2026学年北京海淀区初三(上)期中英语试题及答案2025-11-06
2025-2026学年北京海淀区初三(上)期中物理试题及答案2025-11-06
2025-2026学年北京海淀区初三(上)期中道德与法治试题及答案2025-11-06
没有更多了
2025强基计划备考指南
2025综合评价认可竞赛奖项
2025综合评价招生要点
2025综合评价报考指南
2025强基招生政策
2025强基计划转段名单

强基备考

综评备考

选科指导

优质试题

热门资料

竞赛经验

热门讲座

升学规划

查分数线
扫码关注,回复关键词“2026”,领取升学福利

自主选拔在线
zizzsw 复制