近日,绵阳市公布了中考改革实施意见的征求意见稿。该文件提出,从2026年起将实施一项过渡方案,并于2027年全面落实这一意见。以下是绵阳高中教改相关内容的详细概述。
推荐阅读:全国各省份2025年中考试题及答案汇总
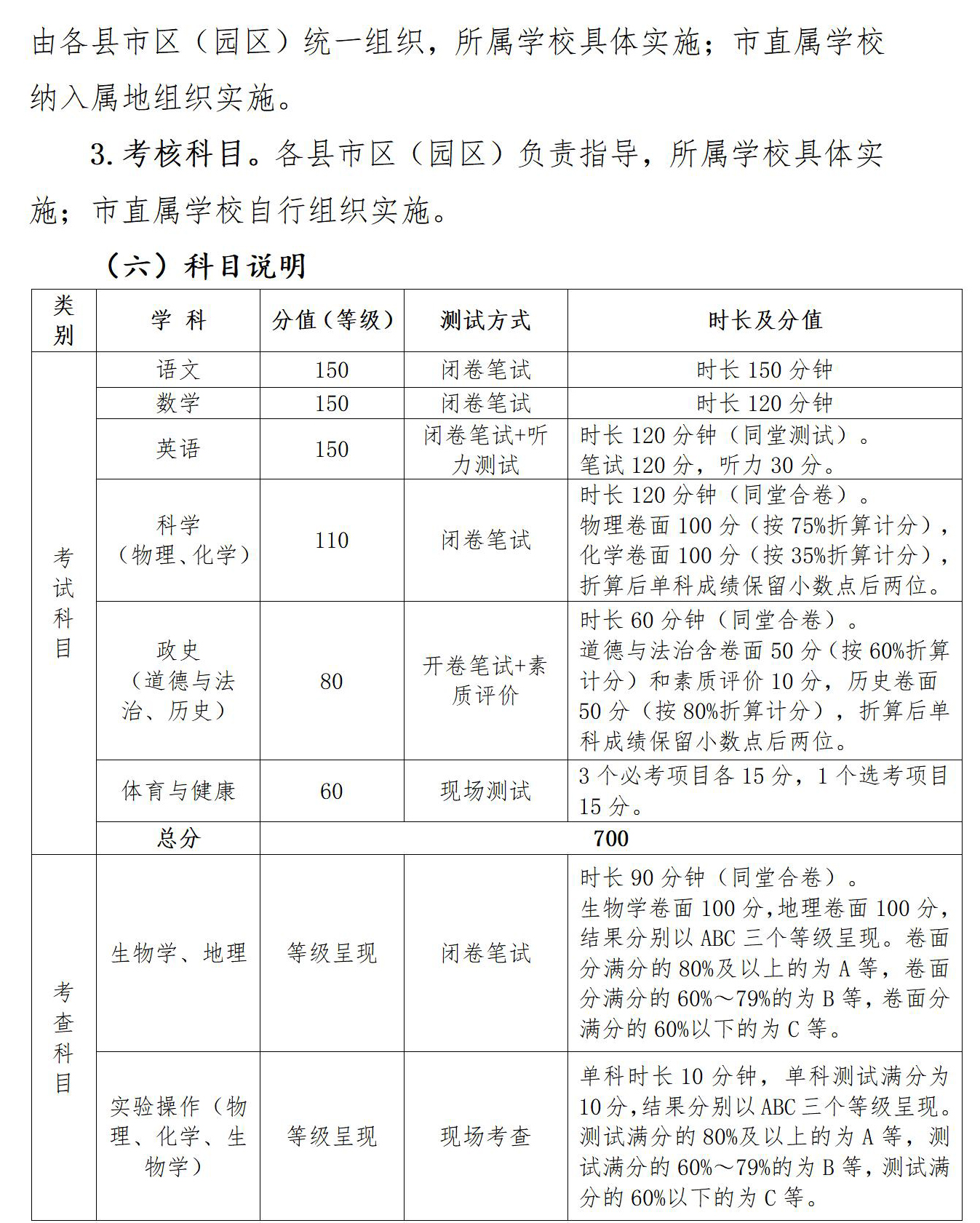
四川省绵阳市高中阶段学校招生考试改革
根据《教育强国建设规划纲要(2024—2035年)》《教育强省建设规划纲要(2025—2035年)》关于“有序推进中考改革”部署要求,为进一步减负提质,回应社会关切,我市经过走访调研、问卷调查、专家论证等,形成了《关于深化初中学业水平考试暨高中阶段学校招生考试改革的实施意见(征求意见稿)》。现面向社会公开征求意见。
征求意见时间:2025年12月8日—12月14日
意见反馈方式:
信函地址:绵阳市一环路东段56号6楼606室,绵阳教育研究组收(邮政编码:621000)
电子邮箱:myjyyjz@163.com
































