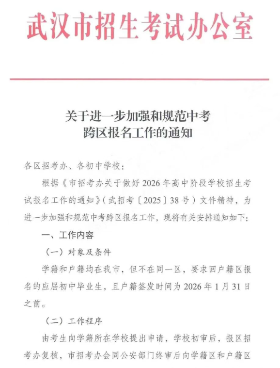
近日,武汉市发布了2026年中考跨区报名相关通知,其中明确:户籍所在区与学籍所在区不一致的考生,须于1月4日至1月30日期间,在学籍所在学校办理集体报名手续。
2026年武汉中考跨区报名通知





2025-12-31 14:09|编辑: 于老师|阅读: 301
摘要
近日,武汉公布了2026年武汉中考跨区报名通知,强调了户籍不在一区的考生中考报名在1月4日一1月30日,考生随学籍所在学校集体报名。
近日,武汉市发布了2026年中考跨区报名相关通知,其中明确:户籍所在区与学籍所在区不一致的考生,须于1月4日至1月30日期间,在学籍所在学校办理集体报名手续。



声明:本文信息来源于网络,由自主选拔在线团队(微信公众号:zizzsw)排版编辑,如有侵权,请及时联系管理员删除。
0
收藏
微信扫一扫分享
微信里点“发现”
扫一下二维码便可将本文分享至朋友圈
上一篇:2026年济南中考招生取消同分同录有何影响?
下一篇:北京市第二十中学“黄昆半导体科学拔尖创新人才培养项目”启动
武汉市2026年体育中考新变化:考核标准会上调?2025-12-03
江苏多地官宣中考改革,南京化学不考推断题?2025-12-04
2026年南京市中考相关成绩证明实行网上办理的通知2025-12-04
合肥中考改革正在征求意见!2026年总分或将调整!2025-12-10
北京中考政策再迎改革,2026年考生参考2025-12-11
没有更多了
2025强基计划备考指南
2025综合评价认可竞赛奖项
2025综合评价招生要点
2025综合评价报考指南
2025强基招生政策
2025强基计划转段名单

强基备考

综评备考

选科指导

优质试题

热门资料

竞赛经验

热门讲座

升学规划

查分数线
扫码关注,回复关键词“2026”,领取升学福利

自主选拔在线
zizzsw 复制