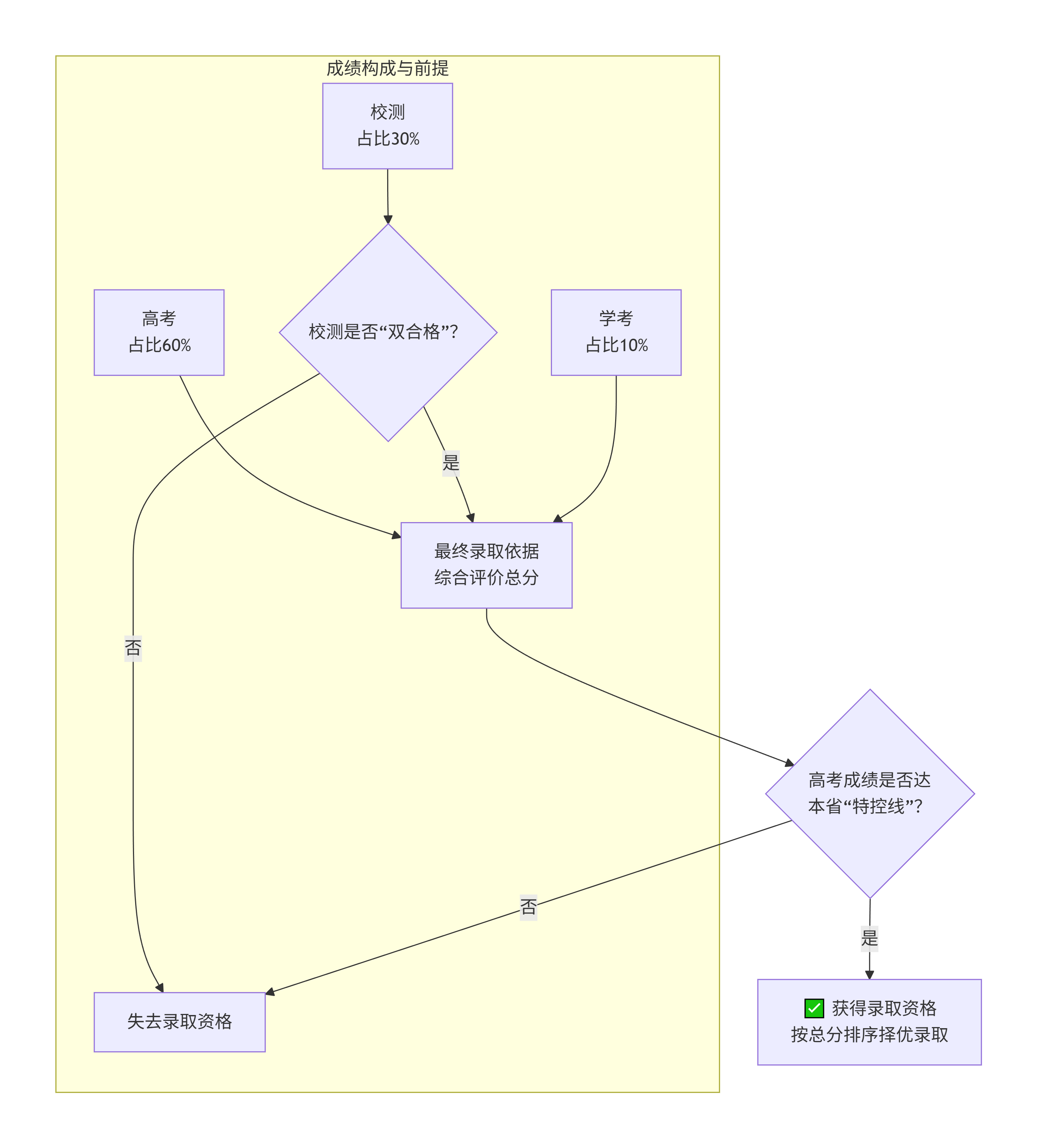
深圳北理莫斯科大学在本科招生中,全面采用基于高考的“631”综合评价录取模式。这一模式中,学校测试(简称“校测”)成绩的权重被明确规定为 30% ,与占比60%的高考成绩和占比10%的高中学业水平考试成绩共同构成录取依据。这30%的权重,是考生在高考分数之外,能够主动争取并直接影响最终录取结果的关键部分。
推荐阅读:重点高校2026年综合评价招生简章汇总
重点查看:2026年综合评价招生政策解读汇总
深圳北理莫斯科大学综评校测成绩在总分中占比多少?
*以下内容参考往年深北莫综评招生简章,最新以院校官网发布为准。
30%权重的构成与核心前提
校测30%的权重并非一个简单的分数叠加,其生效与计算遵循一套严谨的规则。
校测成绩的构成与生效条件
校测包含两个独立科目,总分为100分:
科目一:专业基础能力测试(数学或文学,取决于报考专业)。
科目二:外语测试(英语或俄语,部分专业仅限英语)。
至关重要的前提是“双合格”原则:考生必须在上述两个科目中均达到学校当年划定的单科合格标准,其校测成绩才被视为有效,才能按权重计入总分。任何一科不合格,则校测成绩整体无效,即使高考分数再高,也无法通过综合评价渠道被录取。
30%权重的计算方式
当校测成绩合格后,通常会取两科成绩的平均分,再按照30%的比例折算,计入最终的“综合评价总分”。其计算公式为:
综合评价总分 = (高考成绩 ÷ 高考满分 × 100) × 60% + 学校测试成绩 × 30% + 高中学业水平考试成绩 × 10%
校测在综合评价体系中意义
30%的占比赋予了校测独特的战略地位,它打破了“一考定终身”的局限,为考生提供了展示综合能力的舞台。
1. 实现分数超越的关键环节
对于高考发挥稍有波动但学科特长突出、外语能力扎实的考生来说,校测是“逆袭”的绝佳机会。一个优异的校测成绩可以有效提升综合排名,弥补高考分数的微小差距。反之,若轻视校测准备,也可能导致前期优势丧失。
2. 精准匹配学校选拔标准
深圳北理莫斯科大学作为中俄合作大学,其校测科目(数学/文学、英语/俄语)直接对应其“专业+外语”的复合型人才培养目标。通过校测,学校能够更直接地选拔出专业基础好、语言能力强、适应其国际化教学特色的学生。这30%的考核,实质上是对考生是否契合学校办学特色的深度检验。
为了让考生更直观地理解“631”模式中校测成绩的位置与价值,下图展示了从各科考试到最终录取的完整逻辑:





























