查询浙江大学综合评价初审结果是报考过程中的关键一步。根据2025年浙江大学本科招生网发布的各省综合评价初审结果通知,所有考生查询初审结果的唯一官方平台是“教育部阳光高考特殊类型招生报名平台”。
推荐阅读:重点高校2026年综合评价招生简章汇总
重点查看:2026年综合评价招生政策解读汇总
浙江大学综合评价在哪里查询初审结果?
*以下信息依据2025浙大各地区综评简章而来,最新以官网公布为准
统一的官方查询平台与步骤
所有省份的考生,都必须通过同一个官方网站来获取自己的初审状态,这是确保信息权威、准确的第一原则。
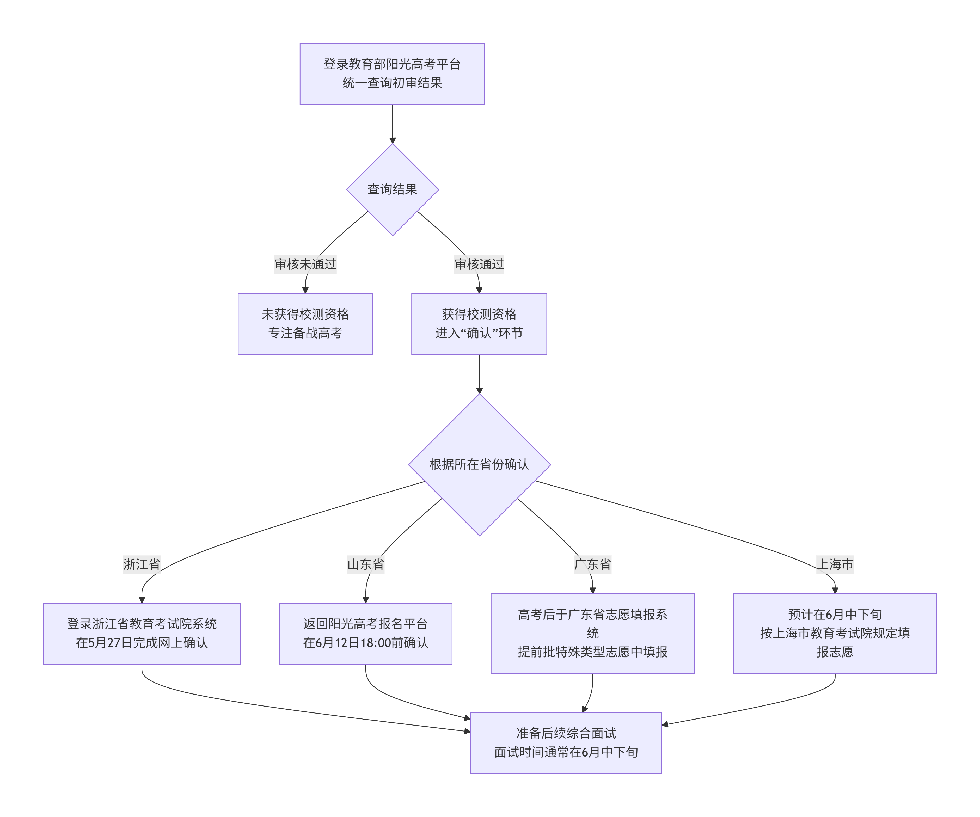
核心查询平台:无论是报考浙江、上海、广东还是山东,浙江大学在官方发布的《综合评价初审结果通知》中均明确指示:“请相关考生登录教育部阳光高考特殊类型招生报名平台查询初审结果。” 考生需使用自己报名时注册的账号和密码登录该平台。
查询与理解结果:登录后,在“我的消息”或“志愿管理”等相关栏目中,即可查看到初审状态。结果通常清晰地分为 “审核通过” 或 “审核未通过” 两种。若显示“通过”,则意味着成功获得了参加后续学校综合测试(面试)的资格。同时,浙江大学本科招生网通常会同步公示各省的初审通过考生名单,可供核对。
分省各异的后续确认关键步骤
查询到“审核通过”仅仅是第一步,接下来根据本省招生简章和通知完成“确认”步骤,才是真正锁定面试资格的关键。下图清晰地展示了从统一查询到分省确认的全过程:

如图所示,各省的确认路径差异显著,考生必须严格遵循本省要求。任何一步的遗漏或错误,都等同于自动放弃宝贵的测试资格。
自主选拔在线填写:
-
材料真实性:所有结果均基于考生提交的报名材料审核得出。浙江大学在简章中严正声明,对弄虚作假者将取消资格。
-
备战面试:确认完成后,考生应即刻着手准备综合面试。面试主要考察科学精神、专业意向、跨文化交流能力及综合素质,建议围绕所报专业进行深入思考和知识梳理。
推荐阅读:




























