备受瞩目的2024年世界机器人大赛即将拉开帷幕,作为白名单赛事,它吸引了全球的科技精英。本文将为大家详细介绍赛事的安排,并提供实用的备考攻略,帮助参赛者们做好充分准备,迎接这场科技与创新的盛宴,接下来跟随自主选拔在线团队一起来看看具体内容吧~
温馨提示:
为了帮助更多有志于学术竞赛的学子们更好地规划自己的未来,我们特别准备了一份详尽的《学科竞赛生名校升学规划指南》。无论你是刚刚步入高中,还是即将面临高考的新高三学生,这份指南都将是你宝贵的参考资源。这份资料包含竞赛选择建议、名校申请策略以及竞赛生升学途径解读等相关内容。点击下方链接,即可获取这份精心准备的资料!
还在等什么?快快开启你的学习之旅吧~
↓↓↓↓↓↓↓
2024年世界机器人大赛的相关赛事安排
赛事安排:
比赛时间:各个省份不一致,十月份左右。
比赛地点:赛事将在全球多个城市举行,包括线上和线下两种参赛方式。
比赛类别:大赛将涵盖多个机器人竞赛类别,包括但不限于机器人足球、机器人救援、机器人舞蹈等。
参赛资格:参赛者需符合各比赛类别的具体要求,详细信息将在报名指南中提供。
备考攻略:
了解规则:详细阅读并理解比赛规则,确保在比赛中不违反任何规定。
技术准备:根据比赛类别,提前准备和测试机器人技术,包括编程、设计和构建。
团队协作:如果比赛允许团队参赛,建立一支技能互补的团队,并提前进行协作训练。
策略规划:制定比赛策略,包括应对突发情况的备用计划。
模拟练习:参加模拟比赛或组织内部练习,以增强实战经验。
资源整合:充分利用可用的学习资源,如在线教程、研讨会和论坛,以提升技能和知识。
心理准备:保持积极的心态,准备好应对比赛中的压力和挑战。
请注意,以上信息可能会根据官方的最新公告进行调整。建议定期访问世界机器人大赛的官方网站和社交媒体平台,以获取最新动态和详细指南。祝所有参赛者在2024年的比赛中取得优异成绩!
自2015年起,世界机器人大赛已经成功举办了九届,成为国际知名的机器人领域盛事。这场大赛吸引了来自全球20多个国家的30万余名选手参与,因其规模和影响力,被众多主流媒体赞誉为机器人界的“奥林匹克”。这不仅是一场专业的机器人竞赛,更是一个汇聚创新、产业和人才资源的全球化平台,旨在激发机器人科技的研发潜力,并成为推动全球创新人才、科技人才和技能技术人才培养的关键力量。
遵循《教育部办公厅印发<关于面向中小学生的全国性竞赛活动管理办法(试行)>的通知》和《教育部办公厅关于进一步加强面向中小学生的全国性竞赛活动管理工作的通知》的精神,2022年的世界机器人大赛在涉及面向中小学生的全国性竞赛活动中,始终坚持公益、自愿、平等的原则,确保比赛的公平性和教育意义。
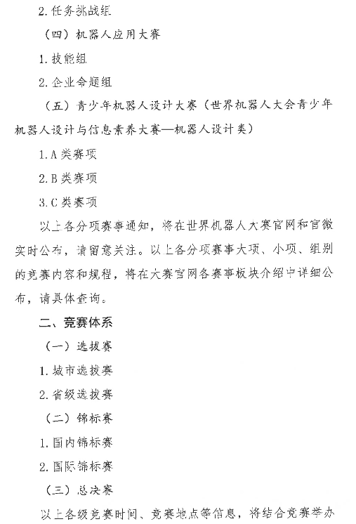
附:2024年世界机器人大赛通知



温馨提示:
从近几年高校招生政策来看,竞赛对于考生升学的意义重大,为此自主选拔在线整理汇总了竞赛相关的电子版资料,欢迎大家扫描下方二维码加入"2026强基综评交流群",即可获得《竞赛生名校升学规划指南》免费资料一份~
扫一扫即可进群
如果加群失败,可在企业微信联系人中添加妮妮老师(微信号:13311095027)好友,备注:省市-高考年份-选科,邀您进群~





























