根据之前发布的CCF NOI 2026 河南省选方案(后简称“方案”),现公布CCF NOI 2026河南省选活动的相关安排,跟随自主选拔在线团队一起来看具体通知内容!
相关阅读>>>各省份NOI2026省队选拔方案及通知汇总
相关阅读>>>2025-2026年信息学竞赛全年赛事一览
1.报名
根据“方案”要求,符合条件的学生以学校为单位,由该校指导教师统一填写报名表(邮件标题、表格文件名均为NOI2026省选报名表-XXX学校),2月20日之前提交至haoi@zzu.edu.cn。只能由NOIP报名时的指导教师统一以学校为单位填写报名,不接受个人报名。
报名表模版(导出后本地填写) https://www.kdocs.cn/l/ccSklB6JpeUR
2.参加活动需提供材料
(1)打印学会统一发放的准考证;
(2)学生的有效身份证(必须为身份证或者临时身份证,不接受其他证件);
(3)由省教育厅等权威机构出具的学校盖章版学籍证明(学籍证明上学校信息需与NOIP报名时的保持一致,如果有特殊情况,需出具学校盖章版说明)。
3.时间、地点
第一试:2026年3月7日上午8:30—13:00
第二试:2026年3月8日上午8:30—13:00
地点:焦作市城乡一体化示范区碧莲路1号,焦作市第一中学
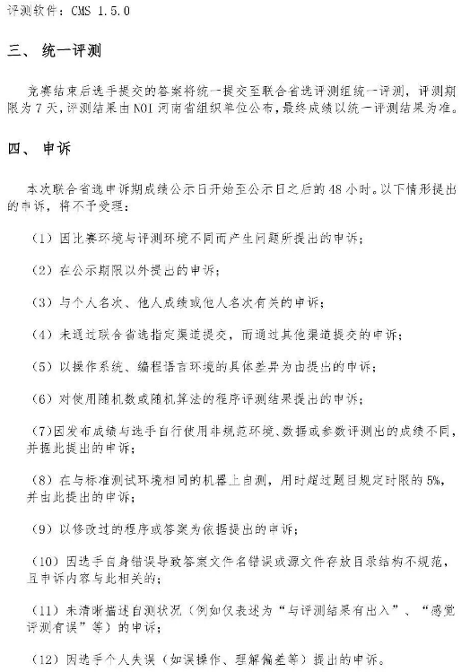
4.比赛环境
本次省选提供NOI Linux最新版和Windows10两种环境,选手根据情况自己选择相关操作系统,详细信息见文后附件NOI2026河南省省选技术方案。
河南省NOI组织单位
2026年1月28日


相关阅读




























