由江苏省青少年科技中心官方主办的“信息与未来”小学生思维展示活动,是省内顶尖水平的小学生信息学权威赛事。自主选拔在线团队特整理相关内容,具体通知如下:
猜你喜欢:各省市2026年NOI省队名单汇总
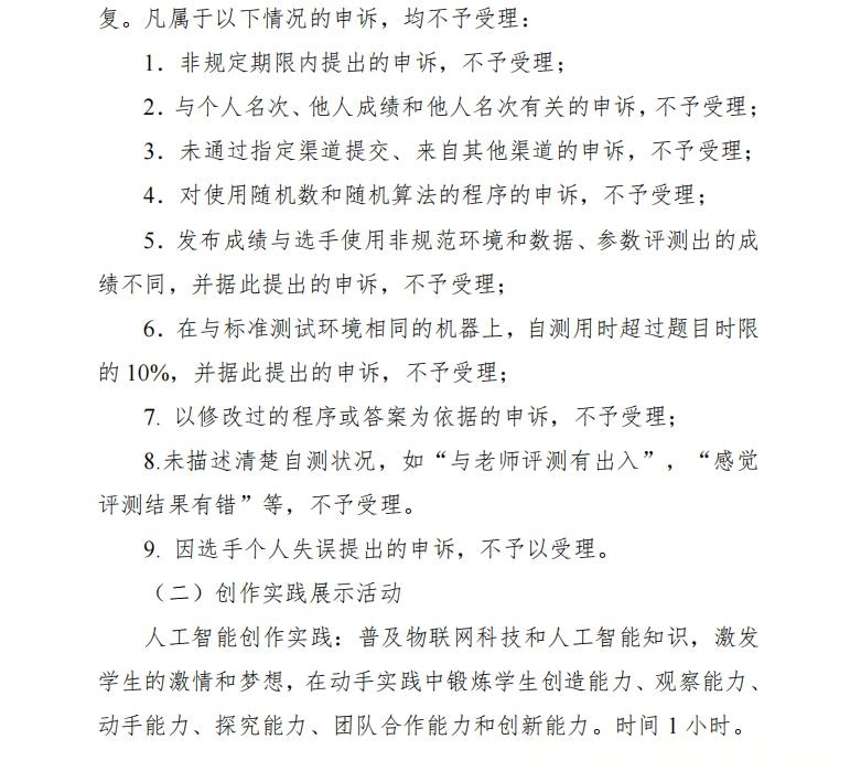
福利资料:为协助信息学竞赛生高效备考,特整理《2014-2025年信息学竞赛试题及答案》pdf资料
2026年江苏省“信息与未来”小学生编程思维展示活动通知
各设区市科协、教育局教研室(教科院)、青少年宫、各有关单位:
为进一步提升我省青少年计算机编程能力,引导青少年培养良好的计算思维和创新思维,江苏省青少年科技中心将举办2026年江苏省“信息与未来”小学生编程思维展示活动。具体安排如下:
一、活动宗旨
小学生编程思维展示活动旨在为热爱编程的青少年搭建交流学习平台,体验编程乐趣,展现个人才能,培养逻辑思维、创新思维与问题解决能力,为培养信息技术后备人才打下坚实的基础。
二、参加对象
出生年月在2013年9月1日-2016年8月31日之间的小学生,以身份证为准。
三、活动时间和地点
时间:5月23日(周六)
地点:南京、常州、苏州、扬州和徐州可任选一地。具体地点详见报到通知。
四、报名
各市级组织单位应按照各市分配名额自行组织选拔活动。入围省级活动的选手及其指导教师登录报名平台进行活动注册、报名及缴费300元。市级组织单位对报名信息进行资质审核,报名截止时间为5月8日。各设区市组织单位联系方式及分配名额见附件1。
联系人:张老师
电 话: 025-86670717
活动通知网址:http://stem.jskx.org.cn/
活动报名平台:https://jsoi.jzhx.net/join/#/activity/27




推荐阅读:




























