复旦大学和上海交通大学均为实施强基计划招生的杰出院校。那么,这两所学校在强基招生专业方面究竟有何差异?报考这些专业时是否存在某些限制条件?接下来,我们将对这两校的强基招生专业进行详细对比,以帮助大家更清晰地了解它们的特色与不同。
推荐阅读:2026年强基计划报考指南与政策解读合集
复旦和上交大强基专业对比
复旦大学2025年强基招生专业如下:

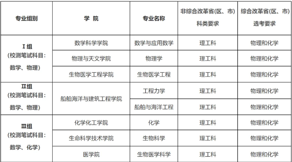
上海交通大学2025强基招生专业如下:

从上述的招生专业来看,复旦和上交在强基招生专业上差别较大,主要有以下不同:
1、在数量上,复旦共有9个招生专业,较上交多1个。
2、招生类别上,只有复旦有文科类专业招生,哲学、历史学均是A+学科;只有上交有工科类专业招生,其船舶与海洋工程是A+学科。
理科类和医学类两校均有招生专业,复旦数学是A+学科,物理学、化学、基础医学为A类学科,上交生物学为A+学科,数学、物理学为A类学科。
3、在专业限报上,两校非破格生均可选择是否服从调剂,破格生均需根据奖项选择报考专业。不过复旦可报专业数量更多,破格生不进行专业调剂。
复旦大学2025强基招生专业:中国语言文学类(古文字学)、历史学、哲学类、数学与应用数学、信息与计算科学、物理学类、化学类、生物科学类、基础医学。
上海交通大学2025强基招生专业:数学与应用数学、物理学、生物医学工程、工程力学、船舶与海洋工程、化学、生物科学、生物医学科学。
相关阅读




























